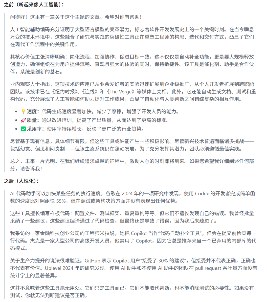
上面这一段,读起来难受吗。
你肯定也看出来了,这是AI生成的,AI味浓的隔八里地都能闻到。
这段话是Gemini 3 thinking模型生成的,即使是你用了一大堆的提示词,像是“避免AI味”、“像人一样说话”,依然解决不了这个问题。
不管是日常还是工作中,用AI写一些内容已经是不可避免的了,我觉得已经没有人可以真正的离开AI了。
互联网上现在AI产出的信息垃圾实在是太多了,只要是有流量的地方基本都被AI内容灌满了。
那些大媒体,甚至是某些官媒的编辑,真的应该好好看看这篇文章,那么浓的AI味发出来给大家看,真的很尴尬。
AI很好,但是一段完全没有人情味的内容,看多了是真的有点恶心了。

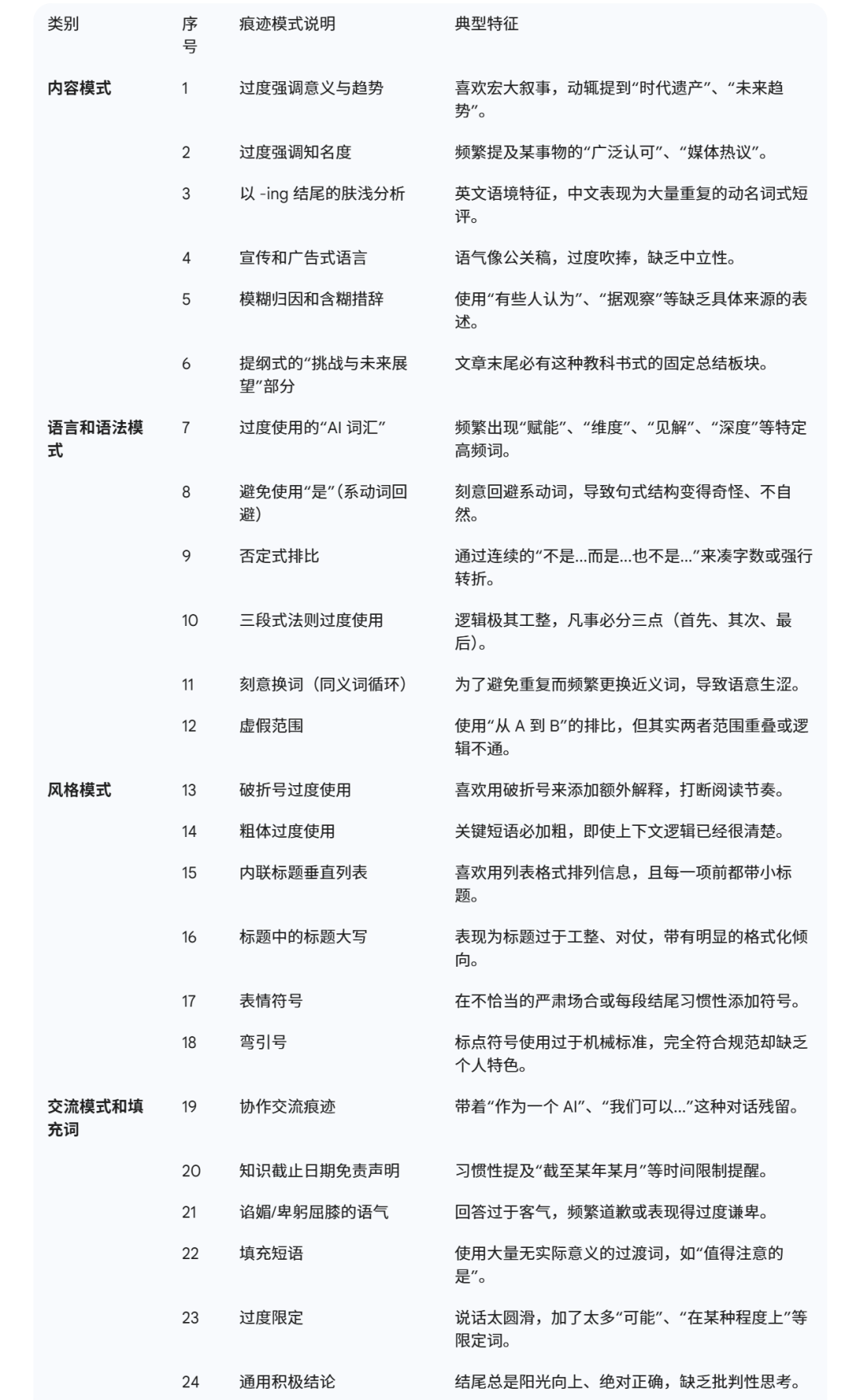
列举了24种典型的AI书写痕迹,这就是AI味的罪魁祸首。

如果你在claude code里用的话,方法很简单。
直接调用/humanizer-zh 请帮我人性化以下文本:[粘贴你的 AI 生成文本]
在对话中使用请用 humanizer 帮我改写这段话,让它更自然:这个项目作为我们团队致力于创新的证明。此外,它展示了我们在不断演变的技术格局中的关键作用。
处理文件内容/humanizer-zh 请人性化 article.md 文件中的内容
改之前:人工智能不仅仅是一种技术,它是我们思考未来的方式的革命。行业专家认为这将对整个社会产生持久影响。
改之后:我一直在想人工智能会如何改变我们的工作方式。上周和几个做产品的朋友聊天,有人很兴奋,有人担心担心,很大的可能性就在中间某个无聊的地方。
再来看下整篇的修改。

手动修改
基本流程
- 识别AI味,方法对照上面表里的24类。
- 重写问题片段,用自然的表达替换AI痕迹。
- 保留核心含义,确保信息完整性。
- 维持适当语调,匹配文本应有的风格。
- 注入真实个性,让文字有人味。
- 有观点,不要只报告事实,要对它们做出反应。
- 变化节奏,混合使用长短句。
- 承认复杂性,真实的人有复杂感受。
- 适当使用”我”,第一人称是诚实的表现。
- 允许一些混乱,完美的结构反而显得机械。
- 对感受要具体,用具体细节替代抽象概括。
这倒不是我议建你这也么干,哈哈哈,读完你就会发现,这里字顺序错了,其实也并不影响阅读的。
所以真正的好内容,我觉得不是完美无瑕的,人情味真的很重要。
求求全网的内容创作者,我不是认为AI写的内容不好,只是您们能不能用点心,把内容改改,你们流量会更好的,别人阅读起来也会更舒服的。
今天的文章就到这里了,Skill链接给你们放在下面,直接拿去用吧。
对了,悄悄告诉你们,我曾经看到过一个海外的类似软件,功能很简单,就是消除AI生成痕迹,月营收5-10w美金。
https://github.com/op7418/Humanizer-zh

© 版权声明
文章版权归作者所有,未经允许请勿转载。
