还在为平台创作绞尽脑汁吗?每天打开编辑器却对着空白页面发呆?别担心!今天要揭秘百万粉博主都在用的创作秘籍——新一代AI智能选题神器,3秒引爆你的创作灵感库!今天介绍大家一款新的AI软件协助大家生成平台话题吧!
软件注册
讯飞绘文软件在线使用地址:https://ai8.net/navigation/AIxiezuogongju/2023/1207/446.html
大家可以使用手机号验证码,讯飞账号以及微信登陆

目前讯飞绘文支持多种不同领域的文案编写,例如,中长文;音视频脚本编写;互动性短文等只需输入你的灵感关键词,AI就能自动扩写丰富细节,提供多种风格改写,生成优质选题方向。
在编辑页面找到【选题】推荐按钮,并点击。

如何生成话题
进入页面后,可选择并保存感兴趣的赛道话题(最多可自定义3个主题赛道)。

生成话题赛道后,将显示在文本框下方。点击选择(如‘美食’赛道),即可展示出现。

在下方任意点击平台文章,系统将自动生成相关话题,文本框会实时显示根据所选题材生成的内容,确认后点击纸飞机图标发送。

进入页面后,您将看到上方文本框:显示已选的话题题材;下方区域:系统推荐的相关写作话题。
可以浏览推荐文章,点击选择感兴趣的内容,若对推荐不满意,可点击【生成更多】获取新推荐。

选择任意写作话题后,在选项菜单中可见(创作小红书短文)和(创作中长篇文章)。选择【创作中长文】选项为例。

话题内容编辑
页面跳转后,系统已自动生成左侧核心内容区及完整的文章配置方案。

点击生成按钮后,右侧将显示AI生成内容,提供三个版本可选(DeepSeek R1)、(星火 X1)、(DeepSeek V3-0324)。

完成选择后点击【插入编辑器】,即可查看完整文本内容。下方展示三个AI版本的生成结果,供大家自由浏览比较。



这里以第一版(DeepSeek R1)为例为大家演示。

话题文章如何编写
完成一键修改后,如需进一步调整,点击段落旁的小魔法棒图标,即可使用以下功能。
1.文字样式:字号调整、段落格式、标号设置
2.AI增强:插图生成、内容润色、扩写/简写、智能续写

本次演示将重点展示四大核心功能润色、续写、扩写、简写为大家举例。
1.润色
当段落内容需要优化时,选中目标段落 → 点击”润色”;系统生成优化版本(白色文本框展示),标注处显示修改内容。
操作选项:替换原文【直接覆盖原段落】,插入下方【新增段落(含间隔空行,可手动删除)】,重试 【重新生成润色版本】,弃用【取消本次修改】。

2.续写
想让内容更饱满两种方式开启续写,可以点击段落旁的魔法棒选择【续写】,或者直接点击段尾的箭头标志AI会帮您自然延伸段落内容。

紫色高亮部分为AI续写内容可以选择重试(重新生成续写内容)或者弃用(删除当前续写部分)。

3.扩写
选中需要扩展的文本段落,点击【扩写】按钮。
重点要求:1.突出食物美味描写2.细化制作过程增强场景感染力;下方就是修改前后例子。

4.简写
选中目标段落,点击【简写】功能键;系统将自动删除冗余修饰语,合并重复表达,优化句子结构。下方白色文本框就是生成内容。

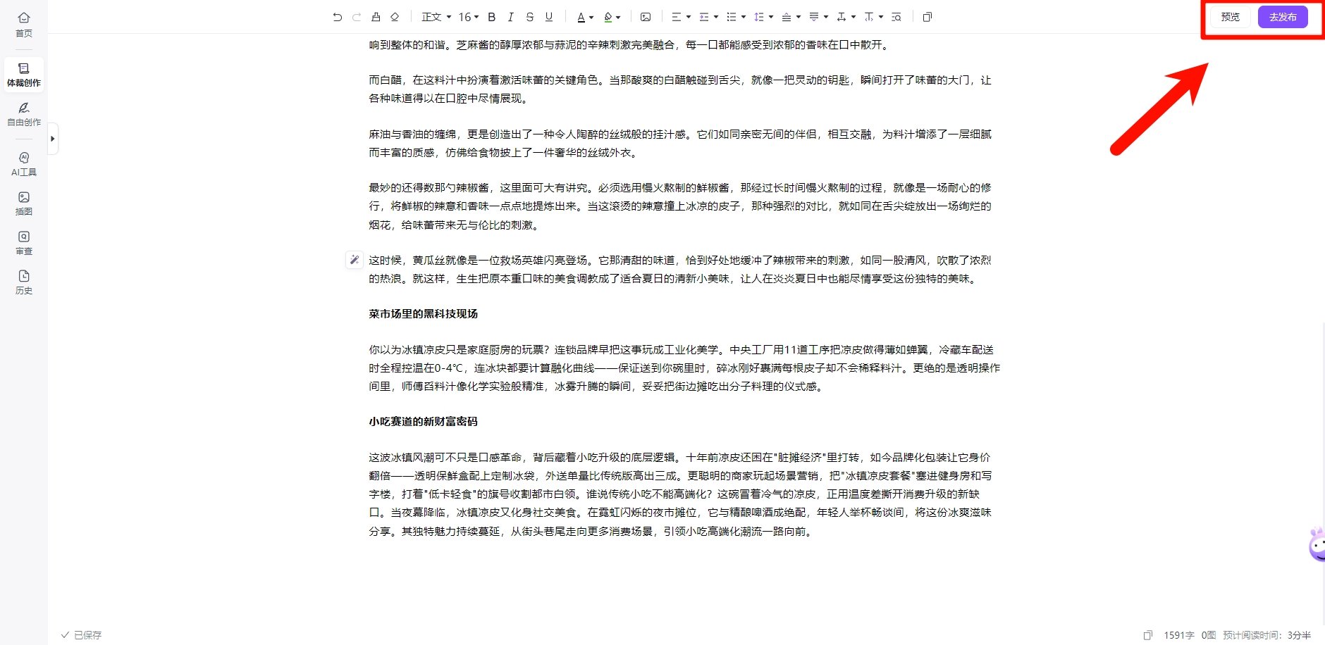
预览以及发布
觉得AI对文章修改很完善时,右上角预览按键点击跳转页面后,可以给不同平台以链接形式分享AI修改后的话题文章。

注意:平台会考虑到用户的内容安全,预览链接有效时间为30分钟,浏览次数不超过20次,在更新内容后,大家需要重新设置链接才能查看更新后的内容。

总结
当你面临缺乏创作灵感、话题热度不足、内容表现平平,讯飞绘文可以提供,实时热点追踪,智能话题生成以及数据驱动的优化建议。目前讯飞绘文只需注册后可以免费使用,进行平台投稿可以给用户带来创作收益。以上就是运用AI编写话题的全部方法及过程,通过讯飞绘文的操作演示,可以用AI进行提供话题就能够高效的解决问题。如果你想获取更多关于AI工具的用法以及各类AI软件相关资讯,欢迎关注ai吧网站,我们将持续更新有关内容。
