十分钟,AI助你生成橘猫先生买菜下厨动画片(手把手教你玩转AI)

AI 知识库5个月前发布 文字有意思
12,995 0 0
博思AIPPT

最近收到很多朋友的鼓励,很感谢大家的阅读和支持。作为一名互联网从业近二十年的老产品人,经历了互联网、移动互联网到现在AI技术的爆发,很兴奋我是时代的见证者之一。学习新的技能其实最难的是自己动手去尝试,所以我会在我的文章里尽量把每一个动作都拆细,这可能是和我从事产品经理工作的经历有关,习惯了从用户体验出来,恨不能细到每一个字都手把手来指导。哈哈哈。感谢朋友们的耐心阅读。我希望普通人都可以通过我的文字,自己动手去制作,举一反三,基本上我的内容涵盖了视频平台上热门的方向。《卖油翁》里有一句话“无他,唯手熟尔。”希望大家能动起手来,一定能从中找到快乐和机会!之前有朋友问能不能做一个猫咪做饭的视频?当然可以啦,今天我们来用AI制作猫咪买菜、做饭、吃饭、做运动的视频。有很多朋友也问怎么保持人物一致性,正好,我们之前做过橘猫的系列视频,比如十分钟,AI助你生成《橘猫先生讲电影》爆款哦(手把手教你玩转AI)所以我们这次的猫咪主角就用出过镜的橘猫先生吧。他当然要做饭、吃饭,为了保持身材还要做运动啦。

我们先看看效果:
思路与工具:
1. 生成橘猫先生的日常生活中买菜、做饭、吃饭、运动的四个场景画面提示词。工具:#豆包
2. 生成场景对应的画面。工具:#豆包
3. 生成视频分镜(这点和我们之前的方式不同哦,所以解题思路有很多种,我会陆续提供不同的玩法)。工具:#豆包
4. 生成视频。工具:#豆包
5. 剪辑视频。工具:#剪映
我们开始吧。
1. 生成橘猫先生的日常生活中买菜、做饭、吃饭、运动的四个场景画面提示词
(1)打开豆包

https://www.doubao.com/chat/

(2)点击“新对话”,勾选“深度思考(自动)”,输入指令:我是一名短视频自媒体博主,我要用AI制作一个“拟人化橘猫”为主角的视频,视频中有他去充满人间烟火的菜市场买菜、回家做饭菜、吃饭、运动四个场景的画面。风格为3D渲染,写实场景。请帮我输入文生图的画面提示词,我要用即梦或豆包生成画面,请根据这两个AI工具的特性,生成画面提示词

十分钟,AI助你生成橘猫先生买菜下厨动画片(手把手教你玩转AI)
(3)得到画面提示词结果
十分钟,AI助你生成橘猫先生买菜下厨动画片(手把手教你玩转AI)
2. 生成场景对应的画面
(1)接下来,我们可以直接在豆包生成画面。这里要分成两步:
a. 点击“技能”选择“图像生成”,输入指令:请根据提示词生成对应的画面,每个场景生成四张图片,每个画面中的人物请参照图中的橘猫,戴着黑框眼镜。人物统一。风格统一。比例9:16
b. 这里很重要了,也是朋友们经常问的‘如何保持人物一致性’,所以我们要给它一个参考图,我们之前在十分钟,AI助你生成《橘猫先生讲电影》爆款哦(手把手教你玩转AI)十分钟,AI助你生成《橘猫先生讲金句》治愈系短视频,爆款哦(手把手教你玩转AI)这两篇里我们使用了同样的人物,我们把当时生成的拟人化橘猫形象图片保存下来。点击“参考图”在弹窗里选择保持统一的橘猫形象,上传成为参考图,然后点击“向上箭头”提交
十分钟,AI助你生成橘猫先生买菜下厨动画片(手把手教你玩转AI)
(2)得到画面结果
十分钟,AI助你生成橘猫先生买菜下厨动画片(手把手教你玩转AI)
(3)如果你对某些画面不满意,可以给指令重新生成。比如我现在要将运动场景的橘猫先生的服装换成运动套装,点击要修改的图片,放大,点击“智能编辑”
十分钟,AI助你生成橘猫先生买菜下厨动画片(手把手教你玩转AI)
输入指令:橘猫穿着的西装、衬衫,换成运动套装
十分钟,AI助你生成橘猫先生买菜下厨动画片(手把手教你玩转AI)
得到运动画面新结果,相当不错啊
十分钟,AI助你生成橘猫先生买菜下厨动画片(手把手教你玩转AI)
3. 生成视频分镜
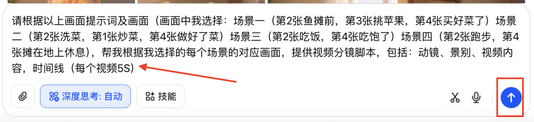
(1)继续在豆包工具里,输入指令请根据以上画面提示词及画面(画面中我选择:场景一(第2张鱼摊前,第3张挑苹果,第4张买好菜了)场景二(第2张洗菜,第1张炒菜,第4张做好了菜)场景三(第2张吃饭,第4张吃饱了)场景四(第2张跑步,第4张摊在地上休息),帮我根据我选择的每个场景的对应画面,提供视频分镜脚本,包括:动镜、景别、视频内容,时间线(每个视频5S)
(不同的场景可以选择多张画面进行生成视频,所以只要你觉得好的,可以使用的,都可挑选出来,在指令里输入清楚)
十分钟,AI助你生成橘猫先生买菜下厨动画片(手把手教你玩转AI)
(2)得到视频分镜结果
十分钟,AI助你生成橘猫先生买菜下厨动画片(手把手教你玩转AI)
4. 生成视频
(1)继续在豆包工具里,选择第2步生成的画面,点击选中的画面,放大,点击“生成视频”
十分钟,AI助你生成橘猫先生买菜下厨动画片(手把手教你玩转AI)
(2)输入指令:中景,固定镜头,戴着黑框眼镜、穿西装领结的橘猫,在海鲜摊前,睁大眼睛好奇盯水箱里游动的鱼,周围摊主处理海鲜、人群穿梭,鱼摊冰块上摆着虾蟹 。(将景别、运镜、视频内容三项内容输入)
十分钟,AI助你生成橘猫先生买菜下厨动画片(手把手教你玩转AI)
(3)得到视频结果,我们把每一条都生成好,然后保存下来,如果次数不够,可以使用即梦继续生成,即梦生成方式请参照十五分钟,AI助你生成《桃花源记》短剧,让经典活起来(手把手教你玩转AI)
5. 剪辑视频
(1)打开剪映,素材点击“导入”,将我们生成视频导入至素材库,并拖至轨道
十分钟,AI助你生成橘猫先生买菜下厨动画片(手把手教你玩转AI)
(2)点击“音频”选择“美食”,选择一首美食开心的背景,拖至轨道
十分钟,AI助你生成橘猫先生买菜下厨动画片(手把手教你玩转AI)
(3)我们给最后一幅画面配个打呼噜的声音,所以我们要把音频裁剪掉一部分(当然,你也可以不配打呼噜声音,都可以啊),我们把光标定位在视频尾部,点击工具条上的“向右裁剪”,将多余部分删除
十分钟,AI助你生成橘猫先生买菜下厨动画片(手把手教你玩转AI)
(4)点击“音频”搜索输入“呼噜声,选择呼噜声,拖至轨道(和(2)的音频同一个轨道)
十分钟,AI助你生成橘猫先生买菜下厨动画片(手把手教你玩转AI)
(5)添加封面,点击“封面”我们选择一帧画面,点击“去设置”
十分钟,AI助你生成橘猫先生买菜下厨动画片(手把手教你玩转AI)
(6)点击“文本”,选择美食,选择一种字体,在右侧选中所选字体,然后输入文字,选择颜色、描边等编辑,点击“完成设置”
十分钟,AI助你生成橘猫先生买菜下厨动画片(手把手教你玩转AI)
(7)好了,点击“导出”完成视频的导出
十分钟,AI助你生成橘猫先生买菜下厨动画片(手把手教你玩转AI)
(8)导出完成后,会提示是否要发布至抖音,如果需要,请点击“发布”,如果不需要,可以点击“关闭”
十分钟,AI助你生成橘猫先生买菜下厨动画片(手把手教你玩转AI)
好啦,你也动手试试吧。如果有问题,请关注我给我留言。
新的工具能帮我们提高效率,关键在于我们要掌握使用它的技能。
请关注,点个“分享”或“在看”呗。作为一名产品人,我会在这里分享很多有趣的文字和普通人玩转AI的AI实战,手把手教你玩转AI,无需代码小白也可直接动手。

© 版权声明

相关文章