首页
与AI对话
AI 工具箱
AI 新资讯
AI 知识库
AI 图书馆
AI人物传记
AI入门科普
AI教程指南
AI科幻作品
AI科研教学
元宇宙
AI 热点榜
未登录
登录后即可体验更多功能
登录
注册
找回密码
首页
与AI对话
AI 工具箱
AI 新资讯
AI 知识库
AI 图书馆
AI人物传记
AI入门科普
AI教程指南
AI科幻作品
AI科研教学
元宇宙
AI 热点榜
未登录
登录后即可体验更多功能
登录
注册
找回密码
首页
•
AI 知识库
•
AI教程
•
DeepSeek
•
AI 知识库
•
AI教程
•
教育教程
•
DeepSeek-V3.1上线,比之前版本更好用?结合具体教学案例展示
DeepSeek-V3.1上线,比之前版本更好用?结合具体教学案例展示
AI 知识库
5个月前发布
AI教学与应用
5,694
0
0
2025 年 8 月 21 日,DeepSeek 正式发布了最新版本模型 DeepSeek-V3.1。此次更新带来了诸多新特性和提升,具体如下
▼
1.模型架构与性能提升
混合推理架构:
DeepSeek-V3.1 是首款 “混合推理” 模型,采用混合推理架构,一个模型可同时支持推理模式和非推理模式,能自主切换思考与非思考状态。
思考效率提高:
相较于 DeepSeek-R1-0528,DeepSeek-V3.1-Think 推理速度更快,在回答质量相当的情况下,思考效率飙升,反应更为迅速。经过 CoT 压缩训练后,V3.1-Think 输出 token 可减少 20%-50%,与 R1-0528 打成平手。
智能体能力增强:
通过 Post-Training 优化,新模型的工具使用、智能体任务有了显著提升,多步推理能力强化,能够更好地处理复杂搜索任务。
2.技术参数优化
上下文窗口扩展:
上下文窗口从 64k 扩展至 128k,可处理更长篇幅的文档和代码,能在回答中提供更多细节。
参数与训练数据:
模型共有 671B 参数,激活参数 37B。其基于 DeepSeek-V3.1-Base 通过后训练优化完成,而 V3.1-Base 又是基于 V3 模型训练而来。训练过程中扩展了数据集,32k 扩展阶段增加了 10 倍达 6300 亿 Token,128k 扩展阶段增加了 3.3 倍达到 2090 亿 Token。
参数精度:
使用了 UE8M0 FP8 Scale 的参数精度,官方称这是针对即将发布的下一代国产芯片设计。
▌
如何体验?
网址:
https://chat.deepseek.com/
体验方法:
打开网页后,无需额外操作,直接与页面中的AI对话即可,目前默认就是v3.1版本,可进行写代码、创作文字、解答问题等各种操作,还能通过“深度思考”按钮切换思考模式与非思考模式。
▌
具体案例实操
案例一:
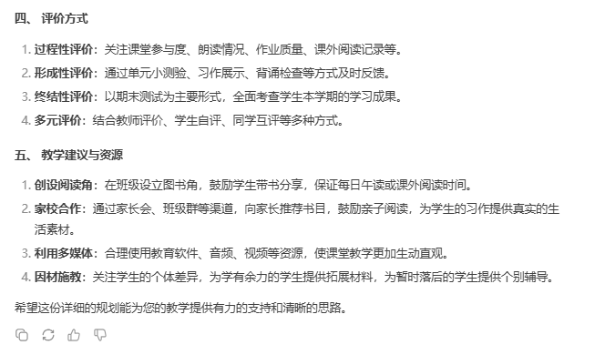
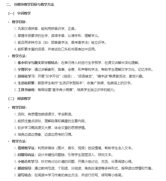
以三年级下学期语文教学规划为例,向大家展示 DeepSeek V3.1 的应用。
向 DeepSeek V3.1 提问:
“请为三年级下学期语文教学制定一份详细规划,涵盖字词、阅读、写作、古诗词等方面的教学目标、教学方法以及教学进度安排。”
总体看下来,考虑细致,做到了从学生角度来思考学期计划,而且减少了很多无关紧要的描述语,看起来清晰明了。
案例二:
在物理教学中,利用 DeepSeek V3.1 生成物理模型演示动画,能将抽象的物理知识直观地呈现给学生。
比如,老师想为八年级学生讲解
“牛顿第二定律”
,向 DeepSeek V3.1 输入提示词:
“请用 HTML+ Canvas 制作牛顿第二定律演示动画:场景为水平桌面上有一辆小车,通过细线绕过定滑轮悬挂不同质量的砝码;交互方面,页面左侧提供砝码质量 m和小车质量 M两个滑条(范围 0.1–2.0 kg,步长 0.1 kg);实时计算 F = m・g,a = F / (M + m),并在画面右上角实时显示 F、a 的数值;动画部分,点击开始按钮后,小车按计算出的加速度运动,同时出现速度 – 时间 v – t 图实时绘制;控制部分带暂停 / 继续重置按钮;风格为科技蓝 + 白底 + 大字号,适配 1920×1080 投影;以 HTML 形式输出。”
个人感觉从画面质感上看比之前要好很多,颜色动画还有排版基本符合要求,感兴趣的老师可以尝试起来了,免费使用,而且暂时没有卡顿的情况哦!
AI 知识库
DeepSeek
教育教程
# AI教学与应用
©
版权声明
文章版权归作者所有,未经允许请勿转载。
上一篇
告别后端!用 Trystero 轻松实现 Three.js 实时多人在线互动
下一篇
73条作品获赞257万!用AI制作奇幻类民间故事(保姆级教程)
相关文章
推荐 4 个 yyds 的 AI 控制安卓手机的 GitHub 项目。
AI 知识库
行业教程
# 逛逛GitHub
2个月前
2,388
48
Banana Pro正式发布!无限免费使用!无需魔法!无需会员!
AI 知识库
教育教程
# 猫哥AI视频
2个月前
3,106
627
实用的ai音频剪辑软件分享 热门的ai剪辑软件排行2025
AI教程
行业教程
# ai音频剪辑
8个月前
12,932
115
Sam Altman 祝贺 Gemini 3 是“阴阳怪气”?我写了个 Prompt 破案了…
AI 知识库
行业教程
# 甲木未来派
2个月前
1,335
545
添加小工具
点此为“正文侧边栏”添加小工具
🤖
AI智能助手
🗑️
−
×
发送
清除
🎯 站长留言
💡 帮我提问
📚 解释概念
📝 总结内容
点击图标与AI对话
🤖
点击图标给AI发送信息
1
网址
网址
文章
软件
书籍