首页
与AI对话
AI 工具箱
AI 新资讯
AI 知识库
AI 图书馆
AI人物传记
AI入门科普
AI教程指南
AI科幻作品
AI科研教学
元宇宙
未登录
登录后即可体验更多功能
登录
注册
找回密码
首页
与AI对话
AI 工具箱
AI 新资讯
AI 知识库
AI 图书馆
AI人物传记
AI入门科普
AI教程指南
AI科幻作品
AI科研教学
元宇宙
未登录
登录后即可体验更多功能
登录
注册
找回密码
首页
•
AI 知识库
•
AI教程
•
DeepSeek
•
AI 知识库
•
AI教程
•
教育教程
•
2025年的基础教育精品课目录新鲜出炉,详细查看下载攻略
2025年的基础教育精品课目录新鲜出炉,详细查看下载攻略
AI 知识库
9个月前发布
AI教学与应用
24,426
0
0
2025年的基础教育精品课目录已新鲜出炉,不知道大家有没有关注到,今年的传课目录节点相较往年有所减少。不过,今年新增了人工智能教育和阅读课这两个赛道,也给了老师更多选择。
那么,精品课目录该在哪里查看呢?接下来详细介绍查看方法。
步骤一:网站登录
打开浏览器,在地址栏输入国家中小学智慧教育平台
“基础教育精品课”
遴选工作网站网址:
https://jpk.basic.smartedu.cn/
按回车键后,即可进入该网站页面
步骤二:找到目录主题
进入首页之后,直接可以看到目录主题
包含
【学科课程】【实验教学】【特殊教育】【人工智能教育】【阅读课】
五项
步骤三:查看并下载
查看传课目录、评价指标以及制作要求可点击相应的模块进入
以上就是完整的查看方法,希望能够帮助到老师,有什么问题欢迎评论区留言!
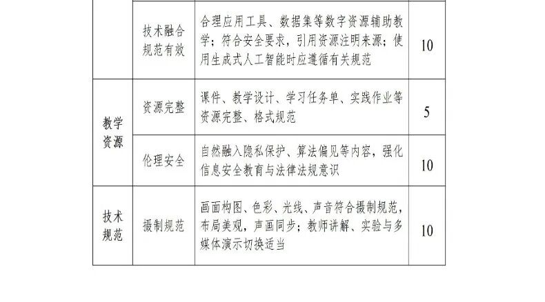
附:2025年精品课评价指标
AI 知识库
DeepSeek
教育教程
# AI教学与应用
©
版权声明
文章版权归作者所有,未经允许请勿转载。
上一篇
美团悄悄上线了生活Agent,懒人的春天真的要来了。
下一篇
AI圈杀疯了!一个网站搞定nanobanana和seedream4.0自由,趁免费,赶紧冲!
相关文章
智教同行——AI赋能教师专业发展校本课程(后记)
AI 知识库
教育教程
# 樊华岗名班主任工作室
5个月前
4,091
362
IndexTTS怎么克隆声音 声音克隆文字转语音教程
行业教程
# IndexTTS
# 声音克隆
1年前
8,779
594
OpenClaw 控制你的 Mac 和 Windows 电脑,支持 SKill 的 GitHub 神器。
AI 知识库
行业教程
# 逛逛GitHub
3个月前
4,571
758
DeepSeek开源新模型V3.2-Exp,深夜Anthropic重磅发布Claude Sonnet 4.5正面回应
AI 知识库
行业教程
# 阑梦清川
8个月前
3,545
302
添加小工具
点此为“正文侧边栏”添加小工具
🤖
AI智能助手
🗑️
−
×
发送
清除
🎯 站长留言
💡 帮我提问
📚 解释概念
📝 总结内容
点击图标与AI对话
🤖
点击图标给AI发送信息
1
网址
网址
文章
软件
书籍