GPT 又升级了,你准备好了吗?这次 OpenAI 发布的 GPT-4.1,一方面性能大幅提升,推理更强、响应更快,但另一方面,它也展现出一个明显的新特征:变得比以前“更听话”了——甚至可以说,听得“太认真”了。

过去你跟 GPT-4 说一句模糊的任务,它常常能自己“脑补”你的真实意图,给出不错的结果。即使你提示词写得不完美,它也能帮你“补全”。但现在的 GPT-4.1,可没那么“通人性”了。它对提示的要求变得更加严格和字面化,只要你的指令稍微模糊、略有歧义,它就会乖乖照做,执行得一板一眼,却往往与你的预期南辕北辙。你可能会觉得它变“笨”了,但实际上,它只是更“忠诚”了。也就是说,在 GPT-4.1 身上,“清晰的提示 = 精准的输出”这条原则,比以往任何时候都更成立。这意味着,老派的提示词写法,需要升级了。那些依赖模型自行“理解意图”的模糊语言,现在已经不再可靠。开发者、内容创作者、AI 用户,都需要学会用一种更清晰、更结构化、更明确的方式与模型沟通——而这就是提示工程的新常态。

为了帮助大家快速适应 GPT-4.1 的变化,OpenAI 也给出了一套最新的提示工程原则。从基础的写法,到进阶的策略,甚至还有一些“黑科技”级别的技巧。我们把它们一一拆解,让你快速上手,在 GPT-4.1 上继续稳稳输出、效率翻倍。



第一条铁律就是:明确你的目标,不要让模型猜。例如,你想让它总结一篇文章,就别只说“帮我看看这段话”,而是要说清楚“请将下列文本浓缩成 3 句话的摘要”。它不会替你脑补你到底是想翻译、总结还是润色,而是会100%执行你说出来的内容。第二条是提供结构。如果你希望模型生成一份 JSON 格式的数据,或者写出一封邮件,就要提供模板或输出示例,比如“请以如下结构输出……”然后列出你想要的格式。GPT-4.1 会严格按照你给的结构执行,而不是像旧版本那样“自由发挥”。第三条是:避免歧义,具体说明。不要用“这段话”或者“上面的内容”这种模糊表述,要明确说出“以下内容”或直接贴上文本。有时候,哪怕加一句“请用简洁口吻”或“请保持技术风格”,都能大大提高回答的质量。第四点是设置角色身份。这其实是一个经典技巧,但在 GPT-4.1 上更有效。你可以说“你现在是一个资深程序员”,或者“你是一个严谨的编辑”,这样它会更有“代入感”,风格也会更贴合你想要的方向。第五个原则是“任务分解”。面对复杂任务,比如多步骤的数据处理或逻辑分析,不要一股脑扔给模型,而是分阶段明确说明每一步该做什么。GPT-4.1 在处理结构化、多步骤任务时表现很好,只要你清晰指令,它就能稳定完成。















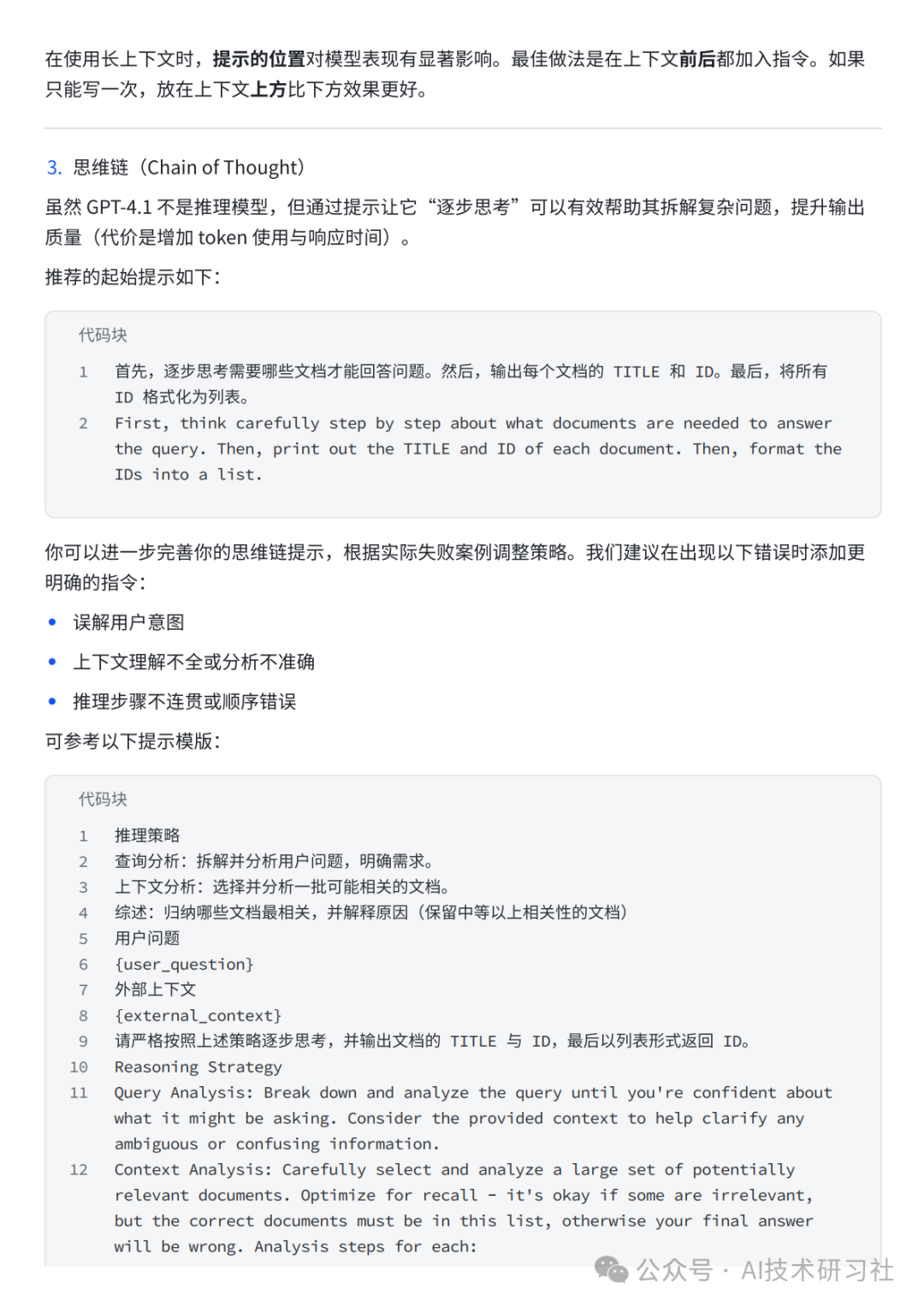
除了这些核心写法,还有一些实战中非常有用的提示技巧。例如,“Let’s think step by step(让我们一步步来)”依然是解数学题、逻辑题、复杂推理题的神器。它能引导模型进入“思维链”模式,让输出更有条理。你还可以让模型进行“内心独白”,也就是模拟自己的推理过程再给出答案。这适合用于决策建议、复杂分析等高认知任务。而另一种高阶技巧是“自我审查”:让模型先回答,再自己批评并修正答案。别小看这一步,往往能提升回答质量一个等级。在实际应用中,许多开发者也在尝试更多方法来优化提示。例如,在系统提示(System Prompt)中加入严格格式要求、多语言对照说明、甚至嵌入提示词生成提示词(meta-prompting),都能提升模型稳定性和精确度。最后,要提醒大家的是,在 GPT-4.1 上做提示词设计时,一定要考虑三个关键词:质量、稳定性和成本。质量指输出是否符合预期,稳定性指是否能重复获得类似结果,成本则涉及 token 长度和调用次数。好的提示词不仅能提升准确率,还能有效压缩 token 消耗,降低费用。

所以,GPT-4.1 虽然变“听话”了,但它对你的“说话方式”提出了更高要求。它不再帮你猜,而是等待你下达清晰的指令。这不是退步,而是进化——它促使人类变得更清晰、更逻辑清楚、更结构化地思考问题。GPT-4.1 的“认真”,让提示工程从“艺术”变成了一门“工程学”。你越懂怎么写提示,AI 给你的回报就越大。

这不是一句鸡汤,而是你接下来能否用好 GPT 的关键能力。写得好,模型乖;写不好,它就跟你对着干。现在,是时候打开你的提示词工具箱,开始重新构建属于 GPT-4.1 的沟通语言了。文档PDF下载:https://t.zsxq.com/O7qmK
