Kimi推出网页版插件,超级好用
Kimi Copilot可以一键总结网页内容安装后,在浏览网络文章时点击插件图标,或使用快捷键 Ctrl/Cmd+Shift+K,即可一键召唤Kimi.ai总结网页内容。
首先,Kimi具备超长文本处理能力,无论是长篇大论还是复杂文档,Kimi都能提供全面而深刻的总结,让你快速把握要点节省时间。支持自定义总结的prompt,你可以根据自己的需求定制Kimi的总结方式,让Kimi更加贴合你的个人风格和工作习惯。输入了自定义使用的prompt效果非常棒。可以把几个关键词列出来。比如:总结、摘要、底层逻辑、相关术语和概念、必备技能、认知和批判性思考。
其次,Kimi还能总结YouTube和B站上的视频内容,让你即使在忙碌中也不会错过任何精彩。
有小伙伴会问,如果是英文视频是否可以翻译总结呢?当然可以,我找了一个TED演讲视频。
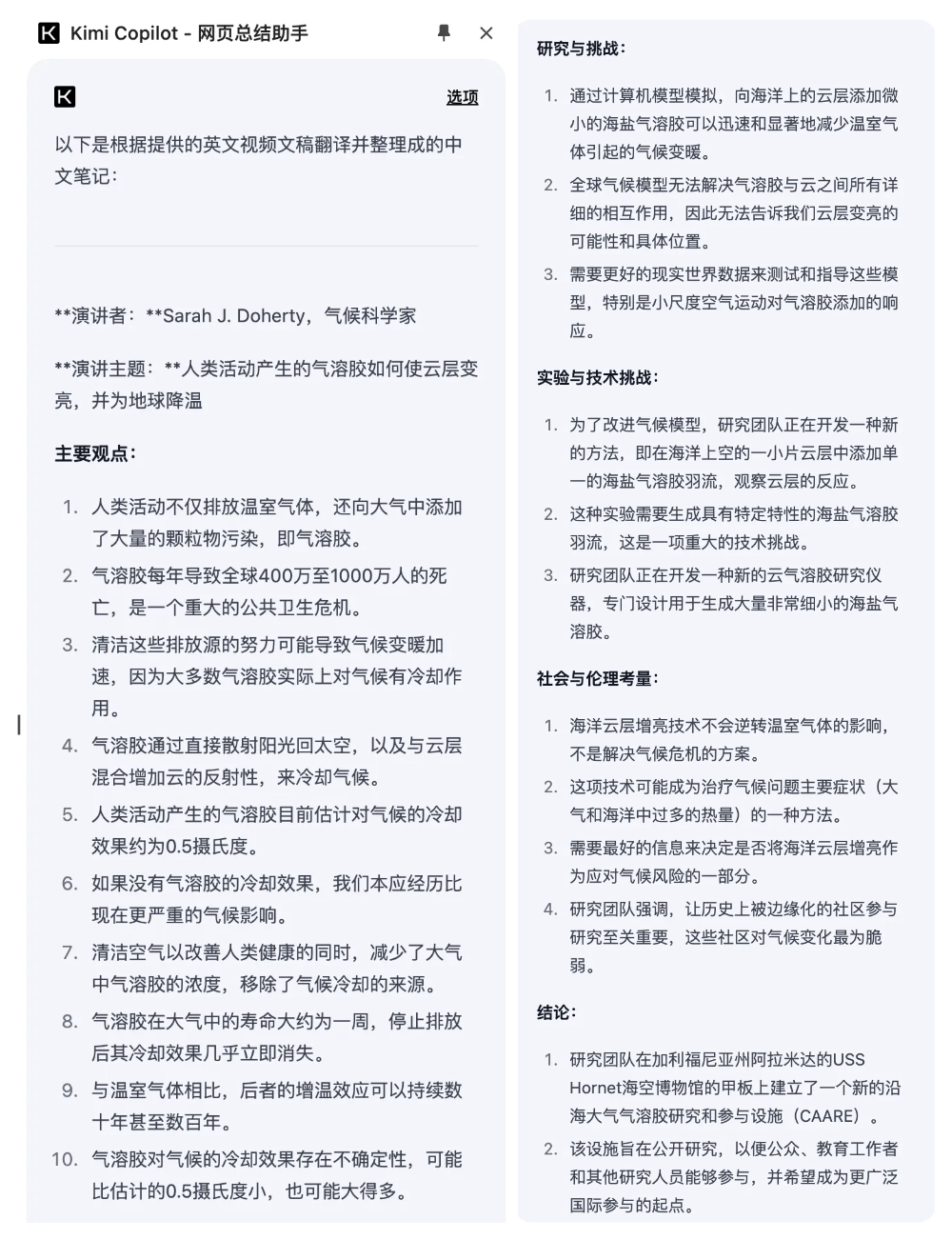
经过Kimi Copilot翻译后并总结提炼的笔记:
PDF文件也不在话下,无论是学术论文还是专业报告,Kimi都能帮你轻松搞定。找了一篇arXiv上的论文,纯英文的
真的是非常智能,存英文的论文,分分钟搞定
说道阅读,大家用的比较多的就是微信读书,咱们不妨用网页版的微信读书来体验一下阅读助手的效果。

能方便快速的阅读一本书变得非常容易。
除了上面两款插件,关于内容总结的插件,再安利一个,当然插件不在多,功能上其实都大同小异,关键是找到一款适合自己的插件平时多使用就好。
豆包助手是字节出品的一款AI智能插件,基于云雀大模型,不是传统的套壳插件
功能清单如下:
| 功能 | 描述 |
|---|---|
| 和豆包聊天 | 回答你的问题,实时网络连接提供答案。 |
| 总结网页 | 浏览网站时,快速总结网页内容,节省时间。 |
| 划词 | 通过划词功能唤起我,为你提供翻译或总结。 |
| 搜索 | 提供AI智能搜索结果,帮助你找到所需的信息。 |
通过一条咨询来展示豆包插件的总结能力:
web端插件登录账号后,支持移动端APP数据同步,能够让用户在不同设备间切换时,保持一致的体验,便于用户获取实时信息,从产品体验上确实增加了用户粘性。👍🏻
回复关键词:Kimi获取所有插件链接

