首页
与AI对话
AI 工具箱
AI 新资讯
AI 知识库
AI 图书馆
AI人物传记
AI入门科普
AI教程指南
AI科幻作品
AI科研教学
元宇宙
AI 热点榜
未登录
登录后即可体验更多功能
登录
注册
找回密码
首页
与AI对话
AI 工具箱
AI 新资讯
AI 知识库
AI 图书馆
AI人物传记
AI入门科普
AI教程指南
AI科幻作品
AI科研教学
元宇宙
AI 热点榜
未登录
登录后即可体验更多功能
登录
注册
找回密码
首页
•
AI 知识库
•
AI教程
•
DeepSeek
•
AI 知识库
•
AI教程
•
教育教程
•
实操技能|手把手教你精准掌握学情分析
实操技能|手把手教你精准掌握学情分析
AI 知识库
3个月前发布
AI教学与应用
3,216
0
0
很多老师觉得学情分析难,今天就用AI工具教您如何轻松精准掌握学生的学情分析。
用到的工具也很简单,相信老师们都很熟悉:
豆包+问卷星
下面就是详细的实操步骤
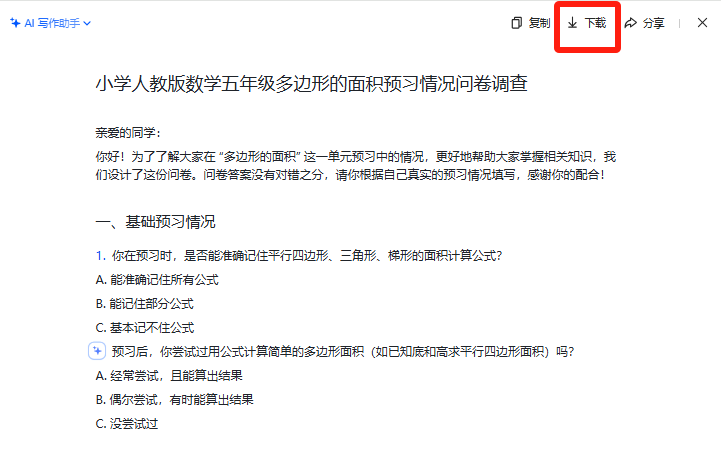
步骤一,豆包生成调查问卷
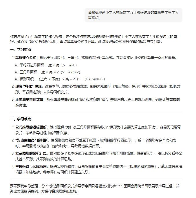
打开豆包,输入:
请帮我罗列小学人教版数学五年级多边形的面积中学生学习重难点
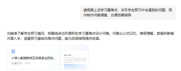
随后,让豆包根据这个重难点生成调查问卷,可以输入:
请根据上述学习重难点,涉及学生预习中会遇到的问题,用作制作问卷调查,方便后期指导
可以先预览一下,让其增加或者修改一些问题,检查没问题点击下载
步骤二,问卷星生成问卷
网址:
https://www.wjx.cn/
打开问卷星,点击免费使用
登录后,就可以创建问卷了,输入标题,点击
“创建调查”
设置介绍以及封面
设置好之后点击
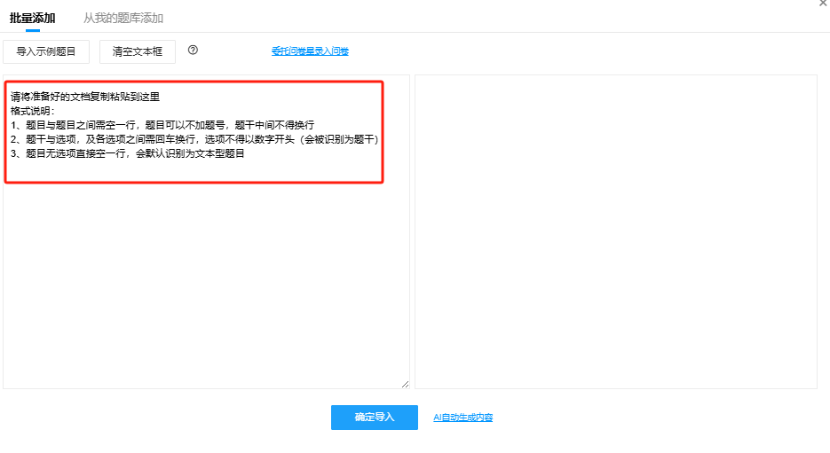
“批量添加题目”
,这里注意一下格式要求
将刚生成的问卷复制粘贴进来,调整一下格式,右侧可以预览,没问题就点击
“确定导入”
生成好之后,点击预览可以查看,预览无误,点击
“完成编辑”
,就可以发布问卷了
可以复制二维码或者制作海报形象发给学生
带问卷完成收集后,最后就是分析了
点击左侧
分析&下载
,可以看到
统计分析
每道题目都有不同类型图形的分析,可以下载
点击上方有数据大屏显示,可下载放到PPT课件中
总体操作步骤就是这样,动手试一下吧~
AI 知识库
DeepSeek
教育教程
# AI教学与应用
©
版权声明
文章版权归作者所有,未经允许请勿转载。
上一篇
还是人像摄影提示词(国内工具)
下一篇
太火爆了!手把手带你用豆包 +即梦实现“时空对话”致敬先烈(保姆级教程)
相关文章
昆仑万维天工超级智能体赋能教学:一文Get到底有多强
AI 知识库
AI教程
# AI教学与应用
8个月前
9,189
259
生成式人工智能AI技术,在课堂导入环节应用的方式和方法
AI 知识库
教育教程
# 信息技术学堂
9个月前
4,723
118
提示词已死?错了!不会写提示词,就等于不会用AI | DeepSeek说:有好问题,才有好答案
AI 新资讯
DeepSeek
# AI助力馆
5个月前
5,905
71
【实操教程】VR穿越动画,一句话就能搞定
AI 知识库
DeepSeek
# AI教学与应用
3个月前
2,617
679
添加小工具
点此为“正文侧边栏”添加小工具
🤖
AI智能助手
🗑️
−
×
发送
清除
🎯 站长留言
💡 帮我提问
📚 解释概念
📝 总结内容
点击图标与AI对话
🤖
点击图标给AI发送信息
1
网址
网址
文章
软件
书籍