这其实挺难的,我常用的搭配是所有信息都走微信发到滴答清单上,这个兼容度巨高。形式能走链接都是链接,群聊信息等多文本行难复制就做成截图。每条信息留一句信息用途,是选题还是深入学习。但这有个很无解的缺点,我只是把知识点从一片海转到一个湖里,过几天我还是要收录到飞书,文本信息做去重,视频做文案提取,做内容的话还要做排期等等。要完全无痛迁移到Obsidian上,我先要找出两个问题的答案,
- 怎么让信息流动到Obsidian里
- 怎么让Obsidian里存的信息有合理的结构,让AI和我都可以看懂

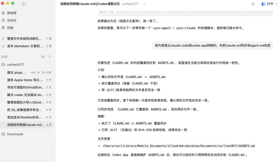
我先讲讲我对文件结构的选择,本质上你可以把obsidian看成一个大的markdown文件阅读器,它有超级丰富的插件体系以及可以内置的Claude Code,也叫Claudian。这个Claudian我后面换成了Codex App,有更好的表现和对话管理水准。Claudian限制了打开的对话数量是三个,而且没有可视化的定时任务管理,这两个是我换成Codex app的主要原因,如果你在想怎么从 Claude Code迁移记忆到codex app 的话,只需要把本地的Claude.md复制一份到同目录的Agent.md文件里面就可以了。

我们还是从安装开始,🔗obsidian.md

刚装上的Obsidian就是个纯素的阅读器,所以我们要先安装一些必要的社区插件,Claudian(相当于把本地Claude Code内置到侧边栏了),笔记同步助手(这个有大用,是让Obsidian能同步微信消息的插件),Image auto upload(有选择性降低存储压力,将笔记图片通过picgo上传到github),ObShare(将文件上传同步到飞书,方便分享给团队)。不需要手动安装,直接Claude Code或者Codex App上,输入插件名字就行。

在文件同步的选择上,我直接把Obsidian的文件目录放在了icloud上,这样不需要我设置定时同步。Claude Code本身的安装看我之前做的教程就好,不然一篇放不下,也可以用Codex app,这个不需要配置。我把新版Claude Code的上手门槛降到小学二年级,有豆包就行内容迁移到这一步我遇到了一个大问题,所谓的适合Obsidian+Claude Code记忆的文件系统太多了,我在github搜能出来5千多个项目,还有一个非常容易被混淆的概念,就是这个文件目录是要跟Claude Code搭配的,不然记不住内容。错,大错特错,我目前遇到的情况,只要在批量移动或者修改文件的时候让模型录入到自己的memory,或者将重要的路径和每次启动需要阅读的记忆文件写到Claude.md就好了,Claude Code新开对话的时候会默认读的。

所以我这个文件目录是在github上MarsWang42/OrbitOS的基础上融合了heyitsnoah/claudesidian的metadata目录(用来存放提示语和工作流模版),我还限定了每次对话结束的时候主动更新知识。我用下来最大的一点体会就是不需要过度担心AI记不住,你可以通过限制AI写文件目录的深度,我设定的是3层子目录,这样后面我发现AI有忘记文件时就把这个目录路径和用途重新写入到记忆文件里。Claude Code在侧边栏的好处就是我们可以用各种形式的方式迁移我们的数据,比方说zip,图像,链接,pdf都可以先放到收件箱,然后让模型出一个整理计划给我。

把信息收录到Obsidian的方式就分为三大类,插件,微信和OpenClaw(专门啃难解析链接和视频)

GPT导出到Obsidian这个就是专门让Claude Code快速生成一个USER.md来记住你的,后面OpenClaw也能用上。Obsidian Web Clipper和HoverNotes就是针对网页端的,连公众号和看视频做的笔记都可以剪藏到Obsidian里面。有时候会有点问题就是图片没有完全获取下来,但笔记本体同样是保留了原链接,我觉得爬再烂都能跟我之前一个个复制到滴答的效果要好,抓X的时候还可以把评论区抓下来。

手机端我本来还用codex app辅助做了一个快捷指令,可以把信息按照收录的时间自动分流到不同的文件夹,但是这个共享表单接收不是所有情况都可以生效的,到这一步我就有点怀念微信+滴答了,我是不是要回老路,先把信息收录到软件A,再放到软件B。

但是万能的Deep Reserach还是太全面了,我尝试了Gemini,Grok和OpenAI的Deep Reserach后,还真的让我在微信上找到了一个有点小众的笔记同步助手,支持OneNote,Obsidian和Notion的笔记同步,可以把小红书视频做成图文笔记(这波这波是赚大了)
最后就是把OpenClaw跟Obsidian链接起来了,其实OpenClaw是可以把上面信息录入和信息整理两步当作一步执行的,

OpenClaw从零开始配置的教程我也写过了,Clawdbot超级小白入门指南,不靠MacMini和云,安全用上满血版这个时候就可以让OpenClaw给自己升级了。
2.Obsidian(这样OpenClaw才能写入Obsidian)npx clawhub@latest install obsidian
3.find-skills(主动找Skill解决问题)npx clawhub@latest install find-skills
4.proactiva-agent-1-2-4( 自我迭代的主动Agent)npx clawhub install proactive-agent-1-2-4

最后的最后,是从@摸鱼小李那学到的,帮我建一个软链接,把你的工作区链接到我的Obisidian仓库里,建一个叫「OpenClaw配置」的文件夹。直接帮我搞定,路径是XXX这样龙虾的核心配置文件就会出现在Obsidian的本地目录里,这样我们就可以在Obsidian里编写SOUL.md,OpenClaw会立刻生效。

OK,到这一步我们已经完成了信息的获取和自动整理,同时打通了Codex,Claude Code,OpenClaw和Obsidian。后面我再单独出一篇OpenClaw的Obsidian专题,因为现在好用的Skills数量增加,多群组加多个OpenClaw实例的case越来越多,把Obsidian作为本地知识管理数据是当下最好的几个选择之一。折腾信息管理就是不能太心疼信息损耗,能存到本地的就尽可能做个备份,图床会失效,链接会过期,记录的方式尽可能越简单越好,文字是能存最久的。用久了我发现同一份数据,OpenClaw会划分总结沉淀出合适的知识点分开几个地方储存,

刚开始我不清楚为什么它选择这样做,但是用下来发现它是对的,我不需要时刻回顾信息的来源,我只管用就好了,来源是AI自己记忆用的。我想这就是跟AI共用知识体系才会有的独特体验,在一次次对话的过程中,我在编写它的技能和记忆,它也在主动记录我的喜好,我们都在无限进步。
@ 作者 / 卡尔
