好几个粉丝想学制作脱口秀的视频,搜了一下全网男生女生好多账号,有个头部账号6条作品冲到14.5万,昨天看还是12.2万呢,为啥说是头部,因为其他同类账号的做的并不好,这里面有几个原因,个人见解,仅供参考。
形象生成的真的不好看,不管是女生还是男生生成中年大哥大姐的,穿的也不时尚的,台词文案再好可能都不好停留,脱口秀他也算真人出镜的,用户也是要看形象的,有的声音飞快的,生怕观众听懂了似的。有些文案直接一字不改用人家爆款的,有点太无视平台算法了,自己作品你发过再发都可能会被判重,别说一字不落的用别人爆款文案了。
写的时候有点崩,试了好几个平台去生成,要么效果很拉,数字人对口型效果有点死板,要么真人参考拦截的死死的,自己生成的AI人像也拦截,真人验证通过的也拦截,真人涂脸,格子挡脸都不行,我真服了,sd2模型真的太无语了。
但功夫不负有心人,我研究出来了,用豆包分身可以搞定,可以看效果,实操方法继续往下看!
效果展示
制作步骤
1.打开豆包APP,AI创作,文生图,生成两张素材图,一张脱口秀角色,一张脱口秀舞台,准备好两张图以后,需要两台手机或者一台手机一个电脑,
角色提示词:
生成四张不同景别的人物照,全景,近景,中景,特写,人物形象要保持一致性, 一位亚洲20岁年轻的长相精致的女脱口秀演员,穿着白色短袖衬衫,花边领,浅蓝色牛仔短裙,白色帆布鞋。自然看向镜头。她的表情自然,似乎正在说话。纯白色背景,写实风格,。超清8k分辨率,写实风格,光影渲染自然色彩对比鲜明,电影质感
舞台背景提示词:
生成一个脱口秀舞台场景。写实摄影,无人物,无话筒,只有舞台和背景,中景画面
1.打开豆包APP,AI创作,分身视频

2.前置摄像头对着电脑或者另一手机生成的脱口秀角色图片,来创建分身,用自己的声音念出屏幕上的字(没有音频审核不过)



生成视频提示词1:
帮我生成分身视频:女生穿着白色衬衫,蓝色牛仔裙,白色球鞋站在图二的脱口秀舞台上,单手拿着黑色无线麦克风讲脱口秀的画面,脚本如下
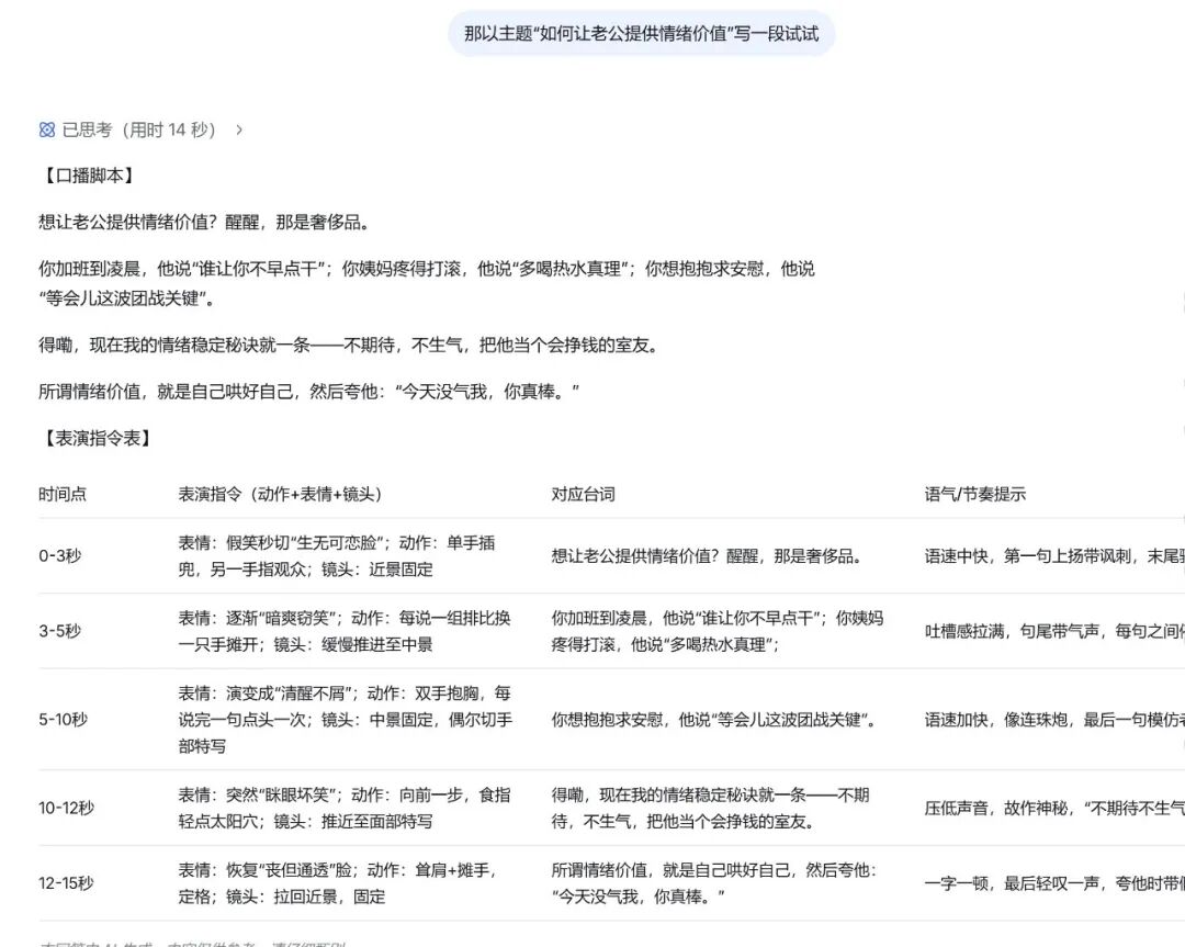
0-4秒
表情:假笑秒;
动作:单手插兜,另一手指观众;
镜头:近景固定
脱口秀女生台词:“想让老公提供情绪价值?醒醒,那是奢侈品。”
语速中快,第一句上扬带讽刺,末尾骤降
4-5秒台下坐满观众的画面,还有一群人笑的声音
5-8秒
表情:逐渐“暗爽窃笑”;
动作:每说一组排比换一只手摊开;
镜头:缓慢推进至中景
脱口秀女生台词:“你加班到凌晨,他说谁让你不早点干,你姨妈疼得打滚,他说多喝热水真理!”
吐槽感拉满,句尾带气声,每句之间停顿半秒。
9-10秒台下坐满观众的画面,还有一群人笑的声音。
生成视频提示词2:
女生穿着白色衬衫,浅蓝色牛仔裙,白色球鞋站在参考图二的脱口秀舞台上,右手拿着无线黑色麦克风讲脱口秀的画面,全程无字幕无音乐,脚本如下
0-3秒
表情:演变成“清醒不屑”;
动作:双手抱胸,每说完一句点头一次;
镜头:中景固定,偶尔切手部特写
台词:“你想抱抱求安慰,他说等会儿这波团战关键。
语速加快,像连珠炮,最后一句模仿老公语气
4-7秒 表情:突然“眯眼坏笑”;
动作:向前一步,食指轻点太阳穴;
镜头:推近至面部特写
台词:“得嘞,现在我的情绪稳定秘诀就一条,不期待,不生气,把他当个会挣钱的室友”。
压低声音,故作神秘,“不期待不生气”一字一顿
台下坐满观众的画面,还有一群人笑的声音
8-10秒
表情:恢复“丧但通透”脸;
动作:耸肩+摊手,定格;
镜头:拉回近景,固定 所谓情绪价值,
人物台词:“就是自己哄好自己,然后夸他今天没气我,真棒。”
一字一顿,最后轻叹一声,夸他时带假笑。原比例。
把生成的片段在剪映里合并,这类视频都没有添加背景音乐,观众分镜的缺少人物笑声可以添加笑声的音效,沉浸式更强
用豆包生成文案和分镜提示词,输入自己想制作的选题或者文案,加上我整理到AI工具箱里的(提示词太长了,文章里粘贴不方便观看),可以自动生成文案,以及文案对应的分镜脚本,可以要求输出表格,也可以要求纯文本!

拿到提示词给文本类的AI工具输入后,输入你想制作的主体,也可以直接给他文案,让他设计分镜脚本

最后
整个制作过程有点繁琐,但没办法,确实目前我没找到更好能通过真人且效果还这么好的工具!如果大家有可以分享一下。脱口秀这个之前火过大妈的,讲的是已婚老年人的情感语录,暴躁老道讲的是反鸡汤清醒语录,都很火,最近这又到了年轻人的场地了,好嘛,期待有人能做出宠物脱口秀来。这个真的有看点,把之前的宠物博客改成脱口秀现场,相声现场。
人生路道阻且长,行则必达。大家制作过程中有问题可以在练习群@我一起交流,祝大家流量大爆。如果遇到自己想学的AI视频赛道,也欢迎大家踊跃投稿!!

‘),
create_time: JsDecode(‘2026-04-15 21:07’),
cdn_url: JsDecode(‘https://mmbiz.qpic.cn/sz_mmbiz_jpg/vXmTzwROFTBF1eUQJnntxs0ibsVn3hI1TQBdLqArePocjPicEVy6EricIcRdpjjjcVlHC2mczQPcxPcORadjQ51KxNJXhrAz0JCDAWrsmv8qn0/0?wx_fmt=jpeg’),
link: JsDecode(‘https://mp.weixin.qq.com/s?__biz=MzkxMzc1Mzk0OA==&mid=2247495585&idx=1&sn=5d32e04f3139c845388dc063a89ab971&chksm=c037b0a6e9f3fc515b16b968adb5281bbbd7368633e907768ad93efe2d6bb5832df9177b1836#rd’),
source_url: JsDecode(”),
can_share: ‘0’ * 1,
alias: JsDecode(‘aywlgh_e6041a3fb9cb’),
type: ‘9’ * 1,
author: JsDecode(‘




