首页
与AI对话
AI 工具箱
AI 新资讯
AI 知识库
AI 图书馆
AI人物传记
AI入门科普
AI教程指南
AI科幻作品
AI科研教学
元宇宙
AI 热点榜
未登录
登录后即可体验更多功能
登录
注册
找回密码
首页
与AI对话
AI 工具箱
AI 新资讯
AI 知识库
AI 图书馆
AI人物传记
AI入门科普
AI教程指南
AI科幻作品
AI科研教学
元宇宙
AI 热点榜
未登录
登录后即可体验更多功能
登录
注册
找回密码
首页
•
AI 知识库
•
AI教程
•
DeepSeek
•
AI 知识库
•
AI教程
•
教育教程
•
新手教师友好!豆包教学保姆级使用攻略,超详细实操教程
新手教师友好!豆包教学保姆级使用攻略,超详细实操教程
AI 知识库
2个月前发布
AI教学与应用
2,910
0
0
作为新手英语教师,备课、设计课堂活动等工作常让人感到力不从心。以下详细介绍豆包在英语教学各环节的功能应用及实操步骤。
▌
备课环节
1.生成教案
打开豆包:进入豆包网页版或 APP
输入指令:
我是一名 [具体年级] 的英语教师,正在准备 [教材版本] 第 [X] 单元 [具体课程内容] 的课程。请为我生成一份包含导入、新知识讲解、课堂练习、课堂总结和作业布置等环节的教案,每个环节需说明设计意图和预计时长。在新知识讲解部分,要结合生动的例句和形象的比喻,帮助学生理解重点词汇和语法;课堂练习需设计多样化题型,如填空、选择、造句等
获取教案:
豆包会迅速根据指令生成教案内容。你可以浏览生成的教案,若有不符合需求之处,可继续向豆包提出修改指令。
直接选中要修改的部分,点击AI改写即可
2.词汇教学素材准备
词汇信息拓展:
向豆包输入 “请详细列出 [具体单词列表] 的词性变化、常见搭配、近义词、反义词以及在不同语境下的例句” 。
比如输入
“请详细列出‘make’‘take’‘get’这几个常用动词的词性变化、常见搭配、近义词、反义词以及在不同语境下的例句”
。
词汇记忆游戏设计:
想让词汇学习更有趣?可以这样给豆包指令 “针对 [具体单元词汇],设计一些有趣的词汇记忆游戏,如单词接龙游戏规则、词汇拼图游戏说明等”
▌
课堂教学环节
1.利用图像生成功能辅助教学
场景图片生成:
在讲解课文或词汇时,若涉及特定场景,比如描述旅游景点,可在豆包中选择 “图像生成” 功能,输入指令 “生成4张展现海边旅游景点的图片,图片中要包含沙滩、大海、椰子树、游客等元素” 。比例可根据展示需求选择,一般用于 PPT 展示选 16:9
课堂互动:
图片生成后,引导学生用英语描述图片内容。先让学生独立思考,尝试用学过的词汇和句式表达;再组织小组讨论,互相分享描述并纠正语法和发音错误;最后每组推选代表向全班展示,教师点评总结,强化重点词汇和句式运用。
2.借助豆包智能体打造对话场景
创建智能体:
提前在豆包中创建适合教学场景的智能体,如 “餐厅服务员” 智能体。设定好智能体的名称、形象以及对话设定。
课堂应用:
在课堂口语练习环节,向学生说明场景,如假设在餐厅用餐。让学生与 “餐厅服务员” 智能体进行对话,练习点餐相关的英语表达。对话结束后,组织学生进行角色扮演,模仿刚才与智能体的对话过程,进一步巩固口语表达。
手机端的豆包支持语音通话,能实现实时问答互动,让对话更自然流畅。
3.语音功能用于听写与口语练习
单词听写:
将需要听写的单词整理成列表,上传给豆包,并给出指令 “按照列表顺序,依次读出这些单词,每个单词之间停顿 5 秒,方便学生听写,读完一轮后,再重复读一遍” 。豆包即可按照要求进行语音播报,辅助课堂单词听写。
口语练习辅助:
学生进行口语表达练习时,可借助豆包的语法检查功能。学生将自己说的英语内容输入豆包,让豆包检查语法错误,并给出修改建议,提升口语表达的准确性。
这个功能直接在手机上操作进行语音通话即可。
▌
课后作业批改与辅导环节
1.作业批改辅助
作文批改:
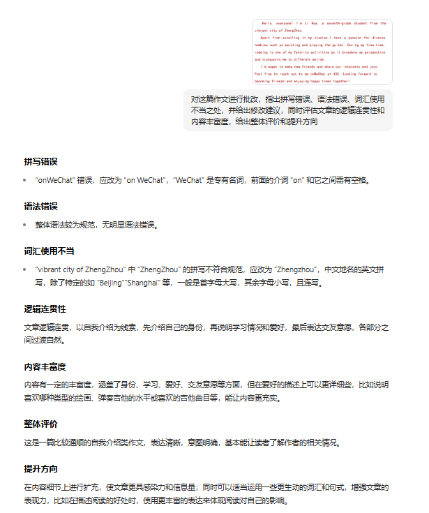
学生完成英语作文后,让学生将作文内容复制粘贴给豆包,指令豆包 “对这篇作文进行批改,指出拼写错误、语法错误、词汇使用不当之处,并给出修改建议,同时评估文章的逻辑连贯性和内容丰富度,给出整体评价和提升方向” 。
客观题批改:
对于选择题、填空题等客观作业,教师可利用豆包的计算和对比功能。将题目和答案输入豆包,同时输入学生的答题情况(可拍照上传或整理成文本)
2.个性化辅导方案
生成学情分析:
收集学生在作业、测验中的错题,整理分类后反馈给豆包,如 “学生在一般现在时、现在进行时和一般过去时的时态运用上错误较多;部分学生对常见介词的用法混淆不清” 。
辅导方案制定:
向豆包输入 “针对学生在时态运用和介词用法上的错误,为每个知识点分别生成一份 10 – 15 分钟的个性化辅导方案,方案要包含知识点回顾、错误原因分析、针对性练习以及详细解答” 。
AI 知识库
DeepSeek
教育教程
# AI教学与应用
©
版权声明
文章版权归作者所有,未经允许请勿转载。
上一篇
消息称 DeepSeek 正开发更先进模型:具备 AI 智能体能力,剑指年底发布
下一篇
1条作品获赞41万,用AI制作的5秒萌宠视频(附提示词)
相关文章
好用的办公ai工具合集 2025值得推荐的ai办公工具排行
AI教程
行业教程
# 办公
# 办公ai工具
5个月前
2,621
704
Kimi怎么生成PPT?手把手教你一键生成PPT
AI PPT
AI教程
# Kimi
# PPT
# 一个
1周前
4,334
43
即梦AI画图教程:(一百一十四)故障艺术肖像
AI 知识库
即梦AI
# 即梦小画家
2个月前
3,897
587
十分钟,AI助你生成新赛道英语教育动画视频(手把手教你玩转AI)
AI 知识库
行业教程
# 文字有意思
4个月前
6,262
315
添加小工具
点此为“正文侧边栏”添加小工具
🤖
AI智能助手
🗑️
−
×
发送
清除
🎯 站长留言
💡 帮我提问
📚 解释概念
📝 总结内容
与AI对话
🤖
点击图标给AI发送信息
1
网址
网址
文章
软件
书籍