太香了!DeepSeek+豆包/即梦生成VR全景穿梭PPT,真的太好用

AI PPT3个月前发布 哎呀不对
2,745 0 0
博思AIPPT

上周PPT那篇太好了,能更详细的出一期吗。”一位老板私我。


“可以啊,这次我们来VR全景穿梭PPT更具体的思路,专门对实用书籍方面。”我周末回复。

蔚公子为此亲自实测,今天继续上干货,教大家,如何用 DeepSeek+豆包/即梦+传统方案生成超精美VR全景穿梭PPT

今天这篇帖子实用性极强,大家一定要好好收藏哦!
太香了!DeepSeek+豆包/即梦生成VR全景穿梭PPT,真的太好用

一、DeepSeek生成提示词

写提示词一直是个大难题,但基础版我们直接用AI可以帮我们生成,用于特殊情况完全够用了✨

而且这一次我们的提示词会有所不同,因为我们是围绕书的插图来做的PPT,那么书籍的画面已经有了。

所以我们只需要把开头和结尾两张图提示词做出来,就搞定了😉

(1)《哈利波特》

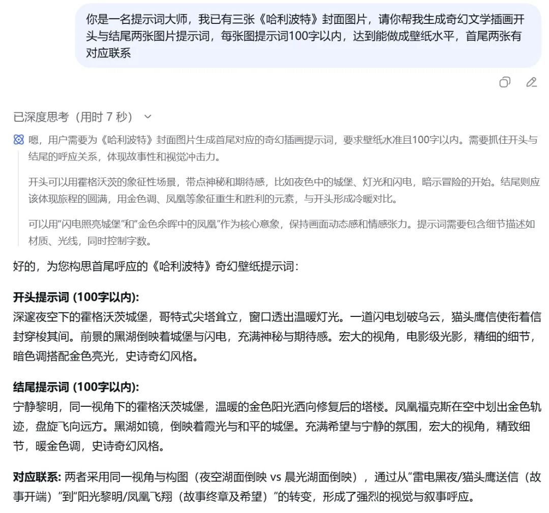
这部小说绝对称得上是家喻户晓的一部西方奇幻小说了。就算过了这么多年,回看也是一部经典,OK就你了,输入提示词:

你是一名提示词大师,我已有三张《哈利波特》封面图片,请你帮我生成奇幻文学插画风格开头与结尾两张图片提示词,每张图提示词100字以内,达到能做成壁纸水平,首尾两张有对应联系

太香了!DeepSeek+豆包/即梦生成VR全景穿梭PPT,真的太好用

原本我以为只生成开头结尾会有一些突兀,但这生成的启示词还是比较符合的,“霍格沃茨城堡”、“猫头鹰信使”、“凤凰福克斯”,别说,看到这两段词儿就有画面感了。

而且很明显的是以时间顺序来的,从深夜到黎明,方便我们把握整一个思路。

(2)小学语文课本

然后既然是书籍,那肯定少不了我们的课本了。小学语文书,我觉得也是大部分人很难忘记的启蒙书了,选它刚刚好。

新开界面,输入提示词:

你是一名提示词大师,我已有三张小学语文课本封面图片,请你帮我生成写实主义插画风格开头与结尾两张图片提示词,每张图提示词100字以内,达到能做成壁纸水平,首尾两张有对应联系

太香了!DeepSeek+豆包/即梦生成VR全景穿梭PPT,真的太好用

这波就非常生活化,从早上金色晨光照耀小学教室,到夕阳余晖洒满空档教室。

很明显讲述的就是学生来上课到晚上放学的一个场景,我们拉长一点视角,诶,是不是也可以说小学一到六年级小朋友的成长历程呢🤔

(3)《国家地理》杂志

好,咱们也按时间顺序“从小到大”,来个更现实的话题。长大之后周游世界这个念头很多人从小就种下了,长大了却可能没有完成。

好,没关系,我们直接来一套《国家地理》杂志,让AI“圆了”我们的旅游梦😎

新开对话框,问DeepSeek:

你是一名提示词大师,我已有三张《国家地理》封面图片,请你帮我生成纪实摄影风格开头与结尾两张图片提示词,每张图提示词100字以内,达到能做成壁纸水平,首尾两张有对应联系

太香了!DeepSeek+豆包/即梦生成VR全景穿梭PPT,真的太好用

每次AI生成的内容都会略有不同,像这次新开的话框之后,不仅生成了汉语提示词,而且还生成了英语提示词。当然,我们只用留下汉语提示词就可以了。

(4)红色主题书籍

9月末了,马上十一国庆节,那咱们来个红色主题书籍展示,可以说是非常应景的,而且可以看到历史的变迁,无论是现实意义还是教育意义都拉满👌

我们直接输入:

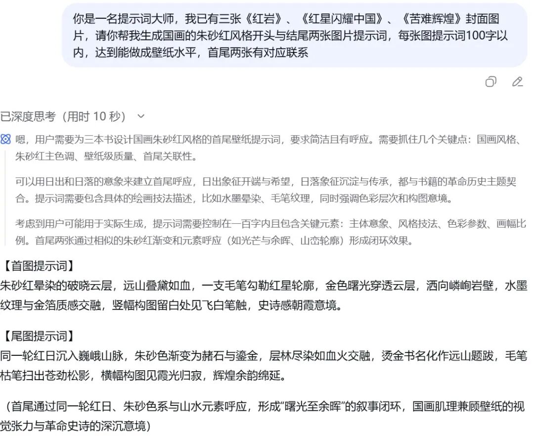
你是一名提示词大师,我已有三张《xx》、《xxx》、《xxxx》封面图片,请你帮我生成国画的朱砂红风格开头与结尾两张图片提示词,每张图提示词100字以内,达到能做成壁纸水平,首尾两张有对应联系

太香了!DeepSeek+豆包/即梦生成VR全景穿梭PPT,真的太好用

这次提示词写的确实美,实话说,没点文学功底,写不出来这个🧐

好,就这些了,那我们复制备用。

二、选定书籍封面

首尾两张图提示词搞定了,接下来我们就要确定内容了。

有两种方式,可以在网上找相应的书籍封面,或者自己拍摄已有的书籍。

我是先在网上找了对应的书籍封面图,然后用AI转绘生成图片,毕竟直接用肯定还是没那么好。

太香了!DeepSeek+豆包/即梦生成VR全景穿梭PPT,真的太好用


(AI生成)

大家如果自己尝试的话,可以相对随意一点,实际的封面会更好看。

三、豆包生成图片

好,紧接着我们来到豆包,生成首尾图。

(1)《哈利波特》

好,选择图片生成,我们输入提示词,然后将我们刚刚复制好的内容粘贴,作为全面提示词:

以下是我要做的两张《哈利波特》书籍开头与结尾图片,请你根据我提供的提示词,帮我生成对应的两张图,西方奇幻手绘插画风格,保证风格一致性,图片比例为16:9:
开头提示词:
深邃夜空下的霍格沃茨城堡,哥特式尖塔耸立,窗口透出温暖灯光。一道闪电划破乌云,猫头鹰信使衔着信封穿梭其间。前景的黑湖倒映着城堡与闪电,充满神秘与期待感。宏大的视角,电影级光影,精细的细节,暗色调搭配金色亮光,史诗奇幻风格。
结尾提示词:
宁静黎明,同一视角下的霍格沃茨城堡,温暖的金色阳光洒向修复后的塔楼。凤凰福克斯在空中划出金色轨迹,盘旋飞向远方。黑湖如镜,倒映着霞光与和平的城堡。充满希望与宁静的氛围,宏大的视角,精致细节,暖金色调,史诗奇幻风格。

太香了!DeepSeek+豆包/即梦生成VR全景穿梭PPT,真的太好用

生成效果确实有点我惊讶了,一方面霍格沃茨城堡完美的呈现,另一方面白天黑夜整一个就感觉恰到好处,而且猫头鹰和火凤凰刚好对称。

太香了!DeepSeek+豆包/即梦生成VR全景穿梭PPT,真的太好用

点开放大看还是插画的形式,跟我们封面也很搭。OK,拿下!

(2)小学语文课本

豆包里继续问,输入提示词:

以下是我要做的两张小学语文课本开头与结尾图片,请你根据我提供的提示词,帮我生成对应的两张图,写实主义插画风格,保证风格一致性,图片比例为16:9:
首图提示词:
金色晨光照耀小学教室,木桌堆满课本与铅笔,窗外操场绿树成荫。两个背书包的孩童笑着走向校门,风格写实温暖,光影细腻,怀旧色调。
尾图提示词:
夕阳余晖洒满空荡教室,课桌留下翻开的作业本与纸飞机,窗外暮色染红天空。孩童背影远去,书包轻晃,呼应晨光初景,写实光影,情感深沉。

太香了!DeepSeek+豆包/即梦生成VR全景穿梭PPT,真的太好用
生成结果如下👇
太香了!DeepSeek+豆包/即梦生成VR全景穿梭PPT,真的太好用

是一样的没毛病,早晨初升的太阳和傍晚的夕阳,同样对应了;而且来的时候是两个小伙伴走的时候是一个人,诶,也很贴合实际。


(3)《国家地理》杂志+红色主题书籍

后两个就是同样的方式,输入提示词,然后得到图片就可以。

《国家地理》杂志提示词:

以下是我要做的两张《国家地理》书籍开头与结尾图片,请你根据我提供的提示词,帮我生成对应的两张图,纪实摄影风格,保证风格一致性,图片比例为16:9:
开头提示词:
黎明时分,金色阳光穿透薄雾,映照在雄伟的冰川之上。一只孤独的北极熊身影伫立,望向远方的晨曦。广角镜头,电影级光影,国家地理纪实摄影风格,色彩浓郁而真实,4K 超高清,充满敬畏与希望的氛围。
结尾提示词:
黄昏时刻,温暖余晖洒在古老的沙漠小路,一行驼队的剪印走向远方。风中飘扬的经幡是唯一的色彩。长焦镜头,金色时刻光影,国家地理纪实人像风格,故事感深刻,情绪宁静而永恒,4K超高清壁纸。

太香了!DeepSeek+豆包/即梦生成VR全景穿梭PPT,真的太好用

结果如下👇

太香了!DeepSeek+豆包/即梦生成VR全景穿梭PPT,真的太好用

红色主题书籍提示词:

以下是我要做的两张书籍开头与结尾图片,请你根据我提供的提示词,帮我生成对应的两张图,朱砂红插画风格,保证风格一致性,图片比例为16:9:
首图提示词:
朱砂红晕染的破晓云层,远山叠黛如血,一支毛笔勾勒星星轮廓,金色曙光穿透云层,洒向嶙峋岩壁,水墨纹理与金箔质感交融,竖幅构图留白处见飞白笔触,史诗感朝霞意境。
尾图提示词:
同一轮红日沉入巍峨山脉,朱砂色渐变为赭石与鎏金,层林尽染如血火交融,烫金书名化作远山题跋,毛笔枯笔扫出苍劲松影,横幅构图见霞光归寂,辉煌余韵绵延。
太香了!DeepSeek+豆包/即梦生成VR全景穿梭PPT,真的太好用

生成结果如下👇

太香了!DeepSeek+豆包/即梦生成VR全景穿梭PPT,真的太好用

然后我们将所有的图片保存。

四、即梦生成全景图/视频

(1)一键生成全景图

进入即梦,首先点击图片生成,图片比例选择21:9,生图模型记得选3.0模型,4.0模型反而暂时生存不出来,而且最好用电脑版。

逐一将刚刚保存的图片导入,然后全部输入同一个指示词:

720度全景图

太香了!DeepSeek+豆包/即梦生成VR全景穿梭PPT,真的太好用
3.0模型就能帮我们生成一个全景图,基本上一般都没问题,可以看出还是有VR那味的。

后面的全部都是这个操作👇

太香了!DeepSeek+豆包/即梦生成VR全景穿梭PPT,真的太好用

生成完毕后,我们保存所有图片。

(2)一键生成首尾帧图片

这里操作依然简单,我们选择视频生成,然后将连贯的两张图片导入。

比如这两张:

太香了!DeepSeek+豆包/即梦生成VR全景穿梭PPT,真的太好用
(AI生成)

然后输入提示词:

图1丝滑过渡到图2,没有跳帧和卡顿

太香了!DeepSeek+豆包/即梦生成VR全景穿梭PPT,真的太好用

图片之间保持衔接,稍微注意,不要漏图即可。最后我们将视频保存下来。

五、剪映剪辑成片

来到剪映,将刚刚生成的所有视频导入。

太香了!DeepSeek+豆包/即梦生成VR全景穿梭PPT,真的太好用

然后依次按顺序排列就可以了,我就按照《哈利波特》书籍出版的顺序排列,然后这次我们升级一,再加上一段动感的BGM,尤其加入bgm之后,整一个格调就再升高一档😏

然后?然后导出就可以了。

太香了!DeepSeek+豆包/即梦生成VR全景穿梭PPT,真的太好用

六、PPT最终制成

最后一步我们来到PPT内,先导入一张背景图,将其置于底层,可以选择和我们主题相适应的背景图片。

如果觉得复杂的话,直接空白背景也OK的。

太香了!DeepSeek+豆包/即梦生成VR全景穿梭PPT,真的太好用

然后我们加上适当的宣传文字后,选择控制栏上的“插入”里的“视频”,将视频导入。

太香了!DeepSeek+豆包/即梦生成VR全景穿梭PPT,真的太好用

做到这一步的小伙伴,可能会心想:我靠,还有多少啊?
诶,刚刚好,到这就结束了😎
先来看看静态的效果,有一说一,真的挺精美:

太香了!DeepSeek+豆包/即梦生成VR全景穿梭PPT,真的太好用
太香了!DeepSeek+豆包/即梦生成VR全景穿梭PPT,真的太好用

太香了!DeepSeek+豆包/即梦生成VR全景穿梭PPT,真的太好用
太香了!DeepSeek+豆包/即梦生成VR全景穿梭PPT,真的太好用


还挺OK的吧😉,不过具体怎么样呢?


我们来看一看视频,视频更惊艳👇


①《哈利波特》(最完全版本)



②小学语文课本



③《国家地理》杂志



④红色主题书籍


原本效果就不错,加了BGM之后,直接升华!

熟练之后难度其实不算大,快去试试吧~


如果自己没时间或者想找专人团队制作PPT,欢迎私我,我们这边有专人团队,保证给到大家满意的结果~


七、蔚公子的洞察


PPT与AI的结合,不仅仅是我们所说的快速生成,更重要的是很多细节方面能帮我们进行优化。


就像今天更新的这种首尾帧的思路,完全可以让我们制作出一些从未想过的内容。


而且我们这篇更着重在于,能够把现实和虚拟相结合:


原本现实里的一本本书籍的封面,是静止的,但通过AI的赋能,与我们生成的图片相结合,就好像真的让现实里的书活起来了。


搁以前,这不得在梦里才才会出现的内容吗🤓


AI提效赋能,不再是口头上的内容,而是真切的能够改变我们PPT的演示形态,这波值得一个赞吧✨


进一步说,AI时代才刚刚开始,虽然我们今天展示的内容很惊艳,但可能我们这些繁杂的操作在以后就是一键搞定。


让我们期待那个更高效、更富有创造力的时代,尽快到来!


好,今天分享就是这些了~


也欢迎大家在评论区留下自己的思考,同时如果能点个赞和转发,就是对我最大的鼓励。


快收藏起来,慢慢探索,相信它能成为你提升效率的得力助手!


© 版权声明

相关文章