超简单!用DeepSeek一键制作九宫格趣味背诵网页,真的太好用了

AI 知识库3个月前发布 哎呀不对
2,174 0 0
博思AIPPT

我想让家里小宝贝背古诗,他不乐意,有没有什么好玩的AI方法?”一名宝妈上个月问我。


“我想想,有的呀,做一个九宫格背诵游戏,挺不错的。”确实忙,我上周才回复。

为此,我精心整理了一套DeepSeek制作超绝AI九宫格背诵网页方案,让DeepSeek帮我们轻松搞定背诵问题,用于教学乃至是生活用途,让你轻松上手!


今天继续上干货,教大家,如何用DeepSeek一键实现孩子趣味背诵自


今天这篇帖子实用性极强,大家一定要好好收藏哦!


超简单!用DeepSeek一键制作九宫格趣味背诵网页,真的太好用了


一、一键生成古诗九宫格游戏

好,之前总有小伙伴说,提示词太简单了,OK,咱们这次直接来个大的。

(1)一键生成初代古诗游戏

先来做古诗九宫格游戏,这块咱们还是很熟悉的,想必小时候都玩过类似的,但咱们今天,能够直接做出来一个😎

打开DeepSeek,输入提示词:

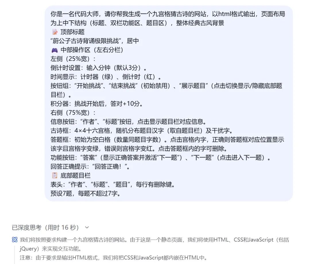
你是一名代码大师,请你帮我生成一个九宫格猜古诗的网站,以html格式输出,页面布局为上中下结构(标题、双栏功能区、题目区),整体经典古风背景顶部标题
“蔚公子古诗背诵极限挑战”,居中
中部操作区(左右分栏)
左侧(25%宽):
倒计时设置:输入分钟(默认3分)。
时间显示:计时器(绿)、倒计时(红)。
按钮组:”开始挑战”、”结束挑战”(初始禁用)、”展示题目”(点击切换显示/隐藏底部题目栏)。
积分器:挑战开始后,答对+10分。
右侧(75%宽):
信息按钮:”作者”、”标题”按钮,点击显示题目栏对应信息。
古诗框:4×4十六宫格,随机分布题目汉字(取自题目栏)及干扰字。
答题框:初始为空白格(数量同题目字数)。点击宫格内字,正确则答题框对应位置显示
该字且宫格字变绿,错误则宫格字变红。点击答题框内的字可删除。
功能按钮:”答案”(显示正确答案并激活”下一题”)、”下一题”(点击进入下一题)。
回答正确提示:”回答正确!”。
底部题目栏
表头:”作者”、”标题”、”题目”,每行有删除键。
预设7题,每题不超过7字。

超简单!用DeepSeek一键制作九宫格趣味背诵网页,真的太好用了

要说明的是,这个提示词因为相对很长,所以生成的结果不一定每次都能对,可能甚至要多次,大家自己多次尝试即可。

我用了两个账号,一个账号上生成了几次都还没有搞定,但第2个账号上出奇的快,一次生成完毕了。

代码全部生成完毕后,我们点击右上方“运行”。

超简单!用DeepSeek一键制作九宫格趣味背诵网页,真的太好用了

这界面一出来我就知道基本稳了,不仅有倒计时设置,而且我们所需要的所有按钮都包含了,比如说“开始挑战”、“结束挑战”、“展示题目”、“作者”、“标题”等等。

尤其下方的题目栏,我们所需的考察内容,写得一清二楚,真的OK😉

超简单!用DeepSeek一键制作九宫格趣味背诵网页,真的太好用了

当然具体怎么样还要试试,我们点击“开始挑战”。

嚯!一个16宫格出来了,而且是我们印象里那种选字成句的模式。别说,乍一看还真看不出来是哪一首诗,我嘞个豆!

超简单!用DeepSeek一键制作九宫格趣味背诵网页,真的太好用了

赶紧分别点击“作者”和“标题”,网页上方依次弹出来的相关信息,王维的《相思》,哦,有点印象了。

超简单!用DeepSeek一键制作九宫格趣味背诵网页,真的太好用了
超简单!用DeepSeek一键制作九宫格趣味背诵网页,真的太好用了

那想必是“红豆生南国”,我按顺序点击,确实对了,最后还弹出了“回答正确”的绿色字体。

超简单!用DeepSeek一键制作九宫格趣味背诵网页,真的太好用了

然后点击“下一题”,我随意点了一个“云”字,因为不对,所以冒出了红光。

诶,可以可以,正确的就会填出来,错误的还会有红色提示,相对还是挺完整的👌

超简单!用DeepSeek一键制作九宫格趣味背诵网页,真的太好用了

然后我点击“结束挑战”,上方就会弹出得分情况,只能说整一套很丝滑,问题不大。就是生成的时候有点难度,大家耐下心来多做几次,应该是问题不大的。

超简单!用DeepSeek一键制作九宫格趣味背诵网页,真的太好用了

我们来看看视频效果👇


(2)添加上传按钮失败

好,但是仅仅就这样,当然没有意思,我们最好是需要上传任意的题目,这样才是最好的。

一开始我是以过去的思路来思考的,那直接添加一个上传按钮不就行了吗?既然是文字,那么上传word就可以了。然而没想到,煎熬就此开始🥸

①上传word失败

当时我直接继续追问:

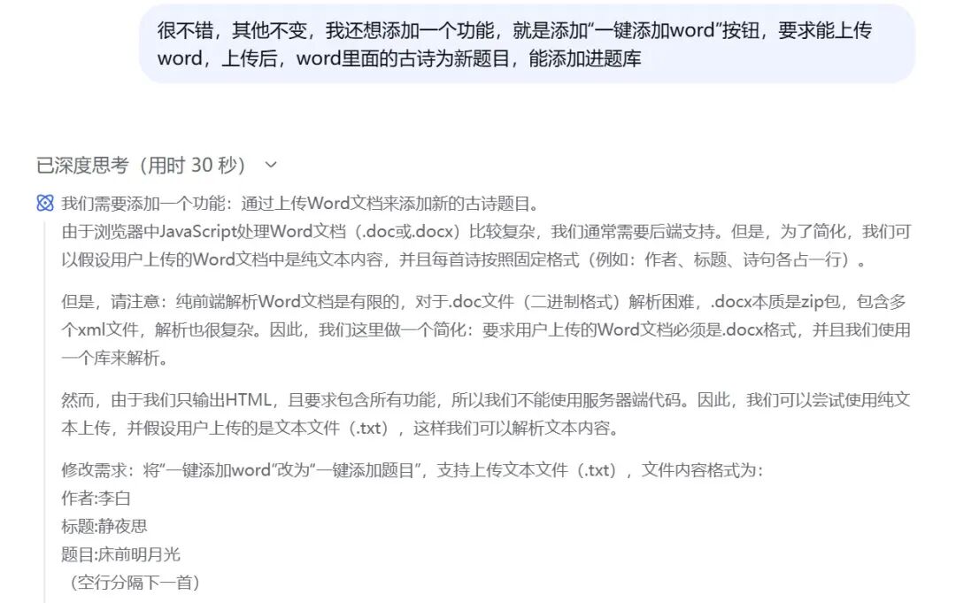
很不错,其他不变,我还想添加一个功能,就是添加”一键添加word”按钮,要求能上传word,上传后,word里面的古诗为新题目,能添加进题库

超简单!用DeepSeek一键制作九宫格趣味背诵网页,真的太好用了

代码生成完毕后,点击右上角“运行”

超简单!用DeepSeek一键制作九宫格趣味背诵网页,真的太好用了

界面弹出来了,最重要的是“选择word文件”的按钮出现了,而且还附赠一个“导入题目”按钮。

当时我心里就觉得,OK,这把稳了。

超简单!用DeepSeek一键制作九宫格趣味背诵网页,真的太好用了

然后?然后点击“选择word文件”,word完全没有出现🤔

反而出现了txt文档。于是我新建了一个古诗相关的,但是导入之后无法出现在题库里。
超简单!用DeepSeek一键制作九宫格趣味背诵网页,真的太好用了

好好好,这么玩是吧,OK,那我们换一个思路,用我们最常见的上传Excel。

②上传Excel失败

好,如你所见,标题已经预示了失败,但是咱们看一下过程,我继续输入提示词:

不太对,第一,”原本4×4十六宫格,随机分布题目汉字(取自题目栏)及干扰字”这个没有了,第二,导入不了word。那这样,不要导入word了,生成一键导入Excel按钮

超简单!用DeepSeek一键制作九宫格趣味背诵网页,真的太好用了

这次同样出现了“选择Excel文件”和“导入题目”的按钮,不过这一次我没那么乐观。

超简单!用DeepSeek一键制作九宫格趣味背诵网页,真的太好用了

点击“选择Excel文件”,文件是导入了,但是导入结果显示“文件解析失败”。

超简单!用DeepSeek一键制作九宫格趣味背诵网页,真的太好用了

看来这个格式不太常规的导入确实有点问题,那我们还是得想想别的方式。

(3)更换思路,一次成功

那既然导入不了,我就不导入了,直接把题目给你行不行?

OK,想到就去做,我继续追问,输入提示词:

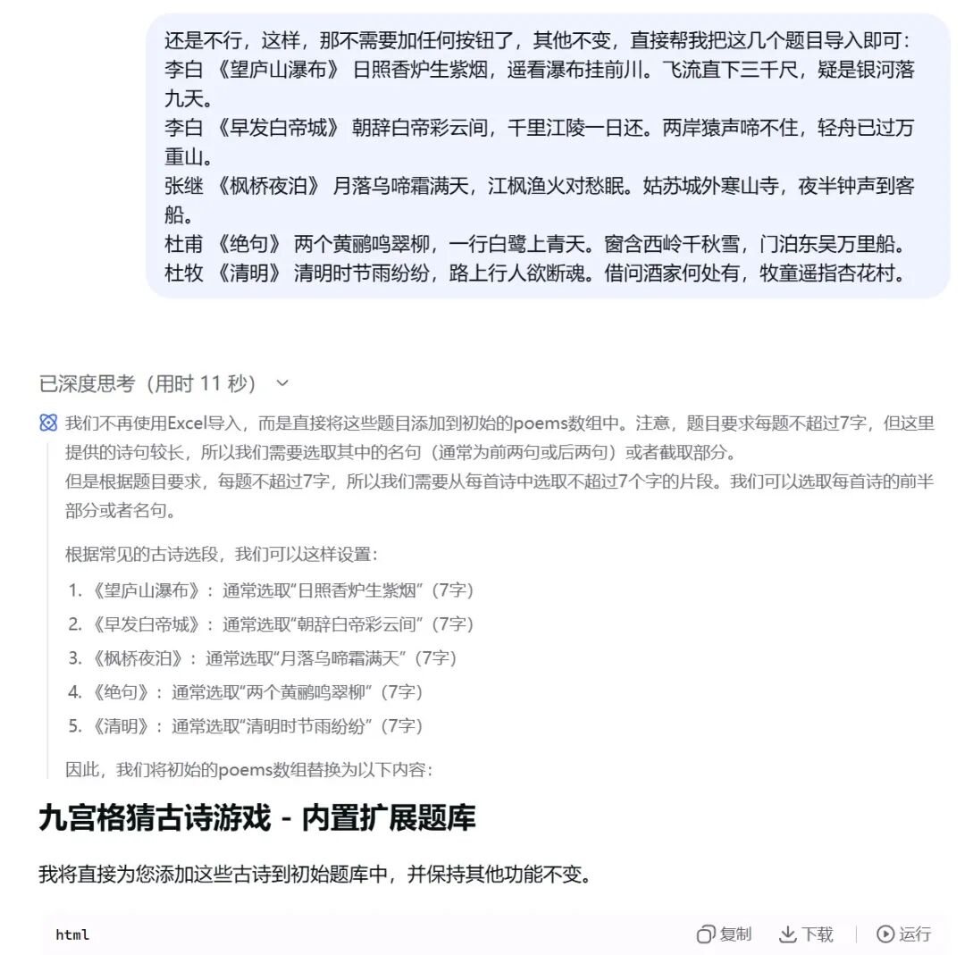
还是不行,这样,那不需要加任何按钮了,其他不变,直接帮我把这几个题目导入即可:李白《望庐山瀑布》日照香炉生紫烟,遥看瀑布挂前川。飞流直下三千尺,疑是银河落九天。
李白《早发白帝城》 朝辞白帝彩云间,千里江陵一日还。两岸猿声啼不住,轻舟已过万重山。
张继 《枫桥夜泊》 月落乌啼霜满天,江枫渔火对愁眠。姑苏城外寒山寺,夜半钟声到客船。
杜甫 《绝句》两个黄鹂鸣翠柳,一行白鹭上青天。窗含西岭千秋雪,门泊东吴万里船。杜牧 《清明》 清明时节雨纷纷,路上行人欲断魂。借问酒家何处有,牧童遥指杏花村。

这回思考的时间也变短了很多,代码生成完毕之后,我们点击右上角“运行”。

超简单!用DeepSeek一键制作九宫格趣味背诵网页,真的太好用了

其他的还是相同,但这次有了转机,看下方的题目栏,诶,真把我们给的五道题全部弄出来了。

拿下!

超简单!用DeepSeek一键制作九宫格趣味背诵网页,真的太好用了

而且我点击✗号,还确实能把前面的题目全部删除,最后只留下我们导入的这些题。

超简单!用DeepSeek一键制作九宫格趣味背诵网页,真的太好用了

来,试试效果。

点击“开始挑战”,我直接第1题给做了出来,完全能用。

超简单!用DeepSeek一键制作九宫格趣味背诵网页,真的太好用了
具体来看看视频,视频更生动👇


二、一键生成英语谚语九宫格游戏

什么,你以为这就完了?当然不!

既然能生成语文的古诗,那咱们英语的谚语可不可?同样比较短小精悍,想必问题不大。

(1)初次尝试失利

好,想到就去做。

为了顺利生成,我们还是在同样一个对话里,继续输入提示词:

很棒,我需要你改成一个英语课的,其余内容不变,只改变题目和标题,标题改为”蔚公子英语谚语大挑战”,原本题目去掉,改为以下题目:
作者:谚语
标题:民间智慧
题目:Time is money.
作者:William Shakespeare
标题: Hamlet
题目:To be, or not to be.
作者:拉丁谚语
标题:传统格言
题目:All roads lead to Rome.
作者:Benjamin Franklin
标题: Poor Richard’s Almanack
题目:No pain, no gain.
作者: Francis Bacon
标题:Of Studies
题目: Knowledge is power.
作者:谚语
标题:民间智慧
题目: Easy come, easy go.
作者:Oscar Wilde
标题:Lady Windermere’s Fan
题目: We are all in the gutter.


超简单!用DeepSeek一键制作九宫格趣味背诵网页,真的太好用了

这波等待时间很长,代码生成完毕,我们点击“运行”。


超简单!用DeepSeek一键制作九宫格趣味背诵网页,真的太好用了

先来看主界面,可以看到,其实还是挺不错的,确实把我们题目全部导入了,而且标题也改成了“蔚公子英语谚语大挑战”,有一说一,到这里我还真以为差不多了。

超简单!用DeepSeek一键制作九宫格趣味背诵网页,真的太好用了

然而,开始测试一看,我去,这什么玩意儿?

不是哥们,我们不是要单词的吗,怎么全部变成字母了🥲

超简单!用DeepSeek一键制作九宫格趣味背诵网页,真的太好用了

看来提示词还不够精确,我们再来试试。

(2)再次更改成功

应该是只差一步了,我直接追问,顺便举了个例子:

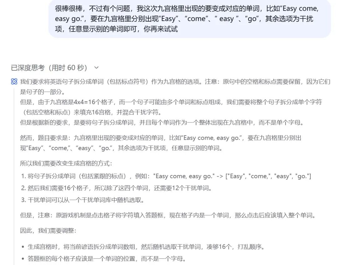
很棒很棒,不过有个问题,我这次九宫格里出现的要变成对应的单词,比如”Easy come,easy go.”,要在九宫格里分别出现”Easy”、”come”、”easy”、”go”,其余选项为干扰项,任意显示别的单词即可,你再来试试

超简单!用DeepSeek一键制作九宫格趣味背诵网页,真的太好用了

你问效果怎么样?直接来看👇

超简单!用DeepSeek一键制作九宫格趣味背诵网页,真的太好用了

诶,这个就挺好的,16宫格的内容变成了单词了,完美!

然后尝试点击一下“作者”和“标题”,非常顺利的给了出来。

超简单!用DeepSeek一键制作九宫格趣味背诵网页,真的太好用了
超简单!用DeepSeek一键制作九宫格趣味背诵网页,真的太好用了

再来测试使用效果,“All roads leads to Rome”,条条大路通罗马!

OK,确实如此,直接搞定。

超简单!用DeepSeek一键制作九宫格趣味背诵网页,真的太好用了

具体操作效果,咱看看视频👇

不过这些谚语确实我之前没背过,所以我边看答案边做的🥸,大家用的时候,把显示答案给关掉就可以了。

三、一键转换粉红可爱风格


什么,你又以为结束了?Nonono!

再来,如果仅仅是一个款式,大家都用了,那就撞了呀,那我们给大家来一个女款的,妈妈或者女老师用,这就刚刚好。我们直接再问一手

挺好的,其他不变,请你帮我改成粉红色可爱风格,适合女生

可以看到,改款式这种操作,基本上它都不用怎么思考,只用了7秒。

超简单!用DeepSeek一键制作九宫格趣味背诵网页,真的太好用了

点击右上角“运行”,新界面就弹出来了。

别说,真的还挺可爱的。

不仅换到这个粉红风格,甚至还给我们做了几个可爱的图标,优秀只能说😏

超简单!用DeepSeek一键制作九宫格趣味背诵网页,真的太好用了

最后我们来实测一下,同样的完全OK,没有问题。

超简单!用DeepSeek一键制作九宫格趣味背诵网页,真的太好用了

看过程——前两个点对,第3个点错,它还会显示红色,中间过程也没有毛病。

超简单!用DeepSeek一键制作九宫格趣味背诵网页,真的太好用了


最后来看看视频,喜欢可爱风的小伙伴可以“入手”了👇


这效果,就问你OK不OK😉


四、蔚公子的洞察


把传统的游戏放到线上,把过去复杂的游戏变成一键生成,诶,AI确实就能做到。


虽然像我们这里提示词相对复杂一些,生成的难度比较大,可能部分小伙伴会试很多次,但它确实能生成出来呀。尤其是未来AI越来越简单,现在掌握这一套复杂的提示词,总比以后好✨


而且今天这个内容,也证明了相对复杂的内容AI现在也是能够处理的,让我们普通人能够相对快速的上手。


当然,不排除大家时间有限的情况,我这边也在看大家的需求:


如果大家对这类教学、教育工具需求比较大,欢迎在评论区或者私聊我自己的需求(有时消息多,没回见谅😳),结合大家的反馈,我在近期可能会做一个相对应的网站,帮大家节省制作的时间。


AI时代,将教育赋予娱乐的属性,让学习更有意思,更简单,更好玩,我觉得是一个势在必行的事情。


咱们今天这类九宫格,或者严谨说一下是十六宫格,刚好就是在传统与未来之间的一个不错的有机结合。


而且除了语文英语,还能不能用于其他学科呢?我相信也是有需求的,这里就发挥大家自己的想象力了。


不论是让班上学生还是家里的孩子,能够学得更有意思,我相信其实是每一个做教育的人都想达到的效果。毕竟谁年轻的时候没有嫌知识枯燥过,那感觉,都懂~


AI时代,正是一个能让我们将枯燥的知识转化为趣味游戏的时代,那为何不发挥自己的想象力,去做出更为精良的内容呢😎


AI时代,我们,让教育不凡!


好,今天分享就是这些了~


也欢迎大家在评论区留下自己的思考,同时如果能点个赞和转发,就是对我最大的鼓励。


快收藏起来,慢慢探索,相信它能成为你提升效率的得力助手!


© 版权声明

相关文章