昆仑万维天工超级智能体赋能教学:一文Get到底有多强

博思AIPPT
5 月 22 日,昆仑万维面向全球发布的天工超级智能体(Skywork Super Agents),以“AI 版 Office”的颠覆性形态重新定义了生产力工具的边界。
看了官网的通知之后,发现国产AI越来越卷了,于是,我们第一时间进行了测试,发现这个超级智能体对教学的帮助确实很大,话不多说,我们直接从其中的5个核心功能切入,来看看这款全球领先的AI 工具如何赋能教育创新。
昆仑万维天工超级智能体赋能教学:一文Get到底有多强

即日起,无需邀请码,海内外用户即可直接注册使用!


全球官网:https://skywork.ai


中国官网:https://tiangong.cn


官网界面如下
昆仑万维天工超级智能体赋能教学:一文Get到底有多强
一、文档智能体
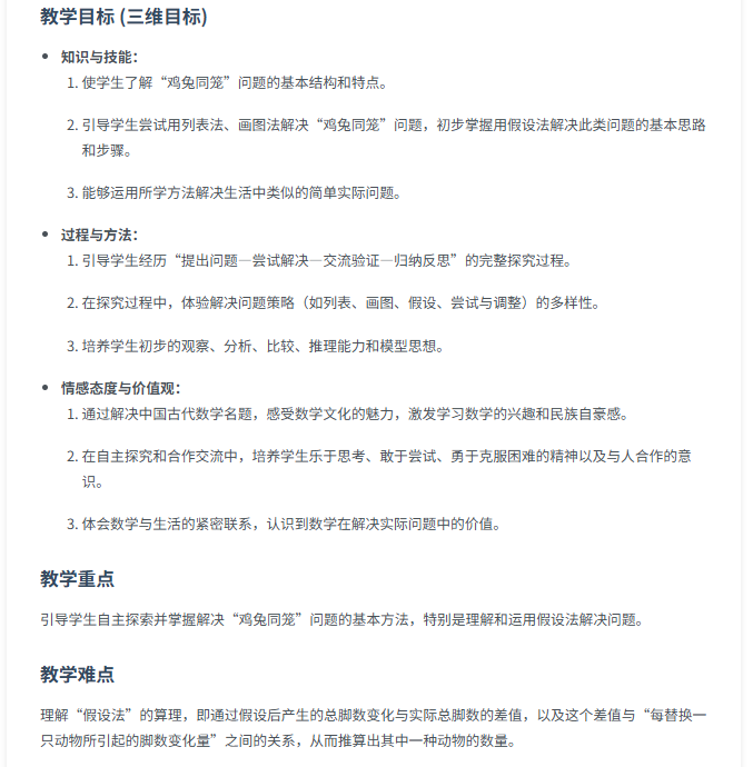
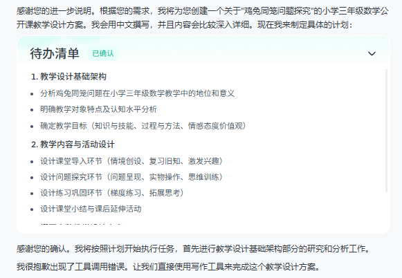
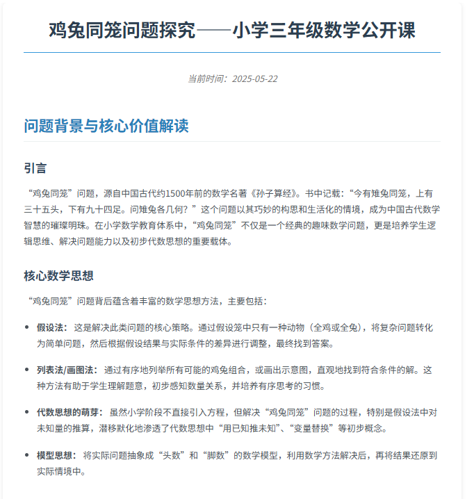
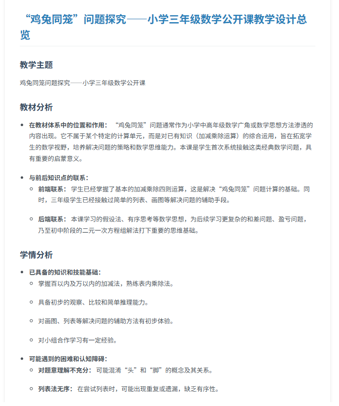
在 “文档” 模式下输入“生成一份小学三年级《鸡兔同笼》公开课教学设计方案”,系统自动调用 deep research 能力,整合教育部课标、人教版教材、趣味数学案例库等资源,8 分钟内生成包含三维目标、游戏化互动环节、分层习题的完整教案。
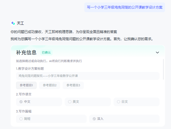
这里和其他AI不同的是,他会确认你的需求,给出选项让你选择,综合判断你的最佳需求
昆仑万维天工超级智能体赋能教学:一文Get到底有多强
确认好之后,再生成内容框架,同样生成一个待办清单等待确认
昆仑万维天工超级智能体赋能教学:一文Get到底有多强
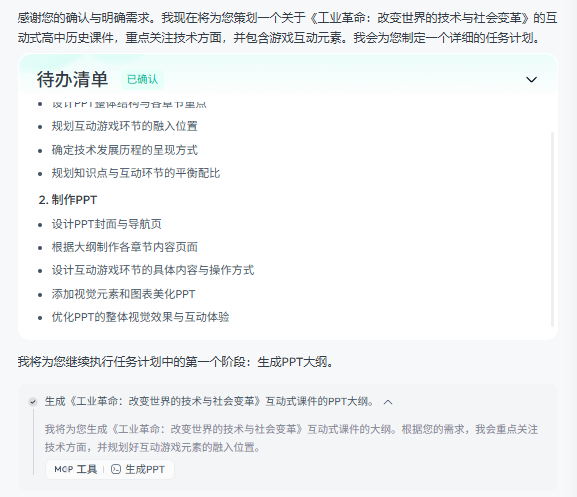
不得不说很细心,符合常人的思维逻辑,这里说明一下,我是关闭了联网搜索的,所以它是根据MCP工具的撰写思路直接编辑,输出最终的报告,打开联网搜索的话,会整合全网资源进行分析,但是会很慢
昆仑万维天工超级智能体赋能教学:一文Get到底有多强
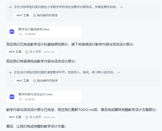
最终我们看一下生成的教案效果如何?
昆仑万维天工超级智能体赋能教学:一文Get到底有多强
昆仑万维天工超级智能体赋能教学:一文Get到底有多强
昆仑万维天工超级智能体赋能教学:一文Get到底有多强
昆仑万维天工超级智能体赋能教学:一文Get到底有多强
昆仑万维天工超级智能体赋能教学:一文Get到底有多强
昆仑万维天工超级智能体赋能教学:一文Get到底有多强
昆仑万维天工超级智能体赋能教学:一文Get到底有多强
昆仑万维天工超级智能体赋能教学:一文Get到底有多强
这份教学设计不管是从内容设计上还是细节上都很好,一次生成,效果远远超出我的预期,甚至进行了板书设计,还设计了时间分配表。
二、PPT智能体
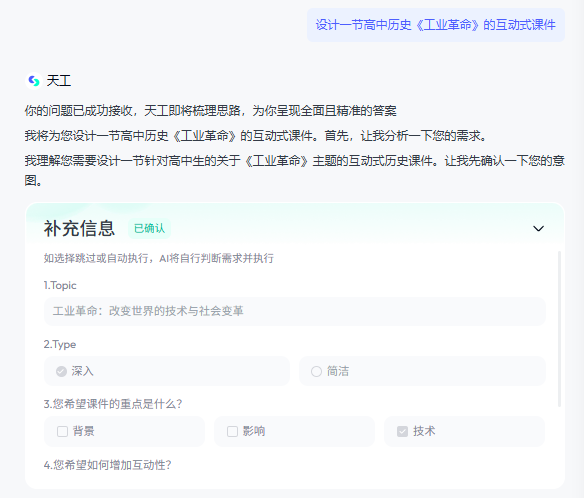
输入“设计一节高中历史《工业革命》的互动式课件”,系统生成包含蒸汽机车 3D 模型、工厂运作动画、小组讨论模板的 PPT。点击 “编辑” 键可实时调整动画效果,导出格式支持 pptx、pdf及 HTML 在线分享。
生成流程如下
根据自己的需求进行提问——信息确认——待办清单确认——生成PPT大纲——PPT制作——等待生成
昆仑万维天工超级智能体赋能教学:一文Get到底有多强
昆仑万维天工超级智能体赋能教学:一文Get到底有多强
昆仑万维天工超级智能体赋能教学:一文Get到底有多强
展示一下最终PPT效果
昆仑万维天工超级智能体赋能教学:一文Get到底有多强
昆仑万维天工超级智能体赋能教学:一文Get到底有多强
昆仑万维天工超级智能体赋能教学:一文Get到底有多强
整体效果我觉得很好看,逻辑也很清晰,内容有深度,下载方式有三种,点击右上方下载图标即可
昆仑万维天工超级智能体赋能教学:一文Get到底有多强
三、表格智能体
我上传了我们班级学生本次的月考成绩,希望帮我生成详细的学情分析报告,我没给任何数据分析指标的指令,会自动帮助确认分析需求
昆仑万维天工超级智能体赋能教学:一文Get到底有多强
最后生成结果如下所示
昆仑万维天工超级智能体赋能教学:一文Get到底有多强
昆仑万维天工超级智能体赋能教学:一文Get到底有多强
总体来说效果还是不错的,但是存在数据不正确的情况,感觉还是有待优化的
四、网页智能体
这里以官网中的案例为例
昆仑万维天工超级智能体赋能教学:一文Get到底有多强
五、通用智能体
昆仑万维天工超级智能体赋能教学:一文Get到底有多强
昆仑万维天工超级智能体赋能教学:一文Get到底有多强
后面两个功能都是官网上的成功案例,我觉得做的很好,直接拿来作分享,后面结合具体的教学实际案例,我再来作实操分享。
总体而言,这次的智能体更新,我只能说功能很强大,确实值得细细探索,但是因为目前刚刚上线,系统功能不是很稳定,生成速度较慢,后面静待优化吧!

© 版权声明

相关文章