首页
与AI对话
AI 工具箱
AI 新资讯
AI 知识库
AI 图书馆
AI人物传记
AI入门科普
AI教程指南
AI科幻作品
AI科研教学
元宇宙
未登录
登录后即可体验更多功能
登录
注册
找回密码
首页
与AI对话
AI 工具箱
AI 新资讯
AI 知识库
AI 图书馆
AI人物传记
AI入门科普
AI教程指南
AI科幻作品
AI科研教学
元宇宙
未登录
登录后即可体验更多功能
登录
注册
找回密码
首页
•
AI 知识库
•
AI教程
•
教育教程
•
AI 知识库
•
智能体
•
一个专属智能体轻松批改全班作文,详细实操教程
一个专属智能体轻松批改全班作文,详细实操教程
AI 知识库
10个月前发布
AI教学与应用
13,559
0
0
还在为堆积如山的作文本发愁?告别低效的手工批改!AI作文智能批改分析系统,运用先进人工智能技术,识别文字甚至图片。
只需要将学
生
作文拍照上传,就可以秒级完成批量作文的深度批阅与学情分析,解放教师时间,聚焦个性化指导,让写作教学更智能、更有效!
▼
接下来就跟着我们一起做一个属于自己的智能体吧!
首先访问这个网址
“https://www.coze.cn/space/7399962386473959424/develop”
登录账号进入主页,点击创建,点击左侧这个
“+”
号
选择创建智能体
我们需要给智能体选择一个合适的名称,并给进行功能介绍
这里我简单进行命名,各位老师可以按照需求进行命名,最后点击确认
现在我们进入设置界面,大家可以在这里对AI进行设计,完善其功能
首先我们在这里对智能体的
“人设和回复逻辑”
进行设计
我们给他一些关键词
“语文老师,作文评分,批量处理”
然后我们点击这里,可以让AI对我们的修饰词进行优化
这里我们选择自动优化
稍等一会,AI就会给我们优化完成新的
“人设与回复逻辑”
点击替换即可替换掉我们原来的“人设与回复逻辑”
这样我们的“人设与回复逻辑” 就完成了
然后我们需要选择合适的模型
这里我们选择这个模型
这个模型可以识别图片(图片识别我们后面会用到)
这些参数保持默认就行,新手老师不需要调整太多
接下来我们就可以在右侧进行预览与调试
这里我在网上找了一些作文的截图,稍后我们将这些作文发送给智能体
点击这里的“
+
”号
框选这里的作文截图
点击下方的打开
这里就已经帮我们把作文放入准备栏了
然后我们让其帮我进行批改
点击发送
然后智能体就会帮我们对着四篇作文进行批改
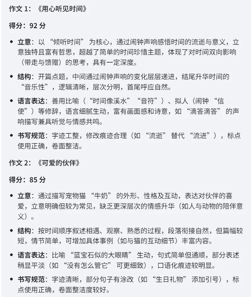
下面是批改后的作文效果展示
今天的分享就到这了,感兴趣的老师可以自行尝试哦~
AI 知识库
教育教程
智能体
# AI教学与应用
©
版权声明
文章版权归作者所有,未经允许请勿转载。
上一篇
【课堂与技术】国家中小学智慧平台制作交互课件(十七)之——数学学科工具“矩形面积探究”的应用
下一篇
AI自媒体创业的三字真言:抄,超,钞!
相关文章
刚刚,飞书CLI开源,Claude Code也可以丝滑操控飞书了。
AI 知识库
行业教程
# 数字生命卡兹克
1个月前
1,627
928
AI 大模型 | 飞象老师:更适合中国教师的AI助手
AI 知识库
教育教程
# 信息化教学创新
3个月前
27,962
985
我悟了!可灵2.5实测:提示词越简单,效果越炸裂
AI 知识库
教育教程
# 梧桉AI
7个月前
5,124
576
chatexcel如何把两张表的内容合并在一起
AI教程
行业教程
# AI Excel
# 酷表ChatExcel
11个月前
7,747
807
添加小工具
点此为“正文侧边栏”添加小工具
🤖
AI智能助手
🗑️
−
×
发送
清除
🎯 站长留言
💡 帮我提问
📚 解释概念
📝 总结内容
点击图标与AI对话
🤖
点击图标给AI发送信息
1
网址
网址
文章
软件
书籍