在绘本创作方面,豆包一直做得比较好,从构思到成型一步到位!
你可以直接通过对话向它获取灵感、脚本和创意,还能随时根据自己的想法进行微调,最后得到一套完整的绘本图片。
新更新的图像生成创意2.0,在绘本角色一致性上有一定提升,画风也更统一。
而且现在还能上传多张图片作参考,不管是制作多角色的复杂绘本,还是融入特定元素的专属故事,都能轻松实现!
这样说不够直观,下面我会用2个实操案例进行演示。
案例一:人+人
我给豆包上传了古代仙女和现代帅哥的图片,让它自己发挥写一段故事,并且指定参考图三的风格。
参考图:



提示词:
以图一个图二为故事主角,为他们生成一段绘本故事,12页,比例为16:9,角色服装和设定严格保持一致,绘本的风格严格参考图三的图片风格。
操作记录:
向下滑动查看所有内容
从生成效果来看,整体感觉还行,角色一致性确实提升了不少,但仔细看会发现细节上的问题还是不少的!






不过没关系,对于不满意的图片,你可以直接选择重新生成,或者点进去大图模式,进行局部重绘。


这种方式是不是特别适合情侣,上传彼此照片和情感经历,就能制作出一本独一无二的专属故事绘本。
有一点要注意,角色图片的选择,最好是正面照,背景要简洁,这样豆包能更好识别图片信息,生成效果会更好!
案例二:人+物
接下来试试融入特定物品的生成效果。
我用了一张小男孩照片,和一张自行车照片,让豆包参考图三的3D风格生成绘本故事
参考图:



提示词:
以图一个图二为故事主角,为他们生成一段睡前绘本故事,9页,比例为16:9,角色服装和设定严格保持一致,绘本的风格严格参考图三的图片风格。
操作记录:
向下滑动查看所有内容
输出图:




这次的风格一致性很好,不过小男孩的发型会有变动,不过对于日常用也是足够的!
要是你脑袋空空,不知道要画什么绘本,
可以直接问豆包,让它给你一些灵感提示,再从中筛选合适的生成就行!
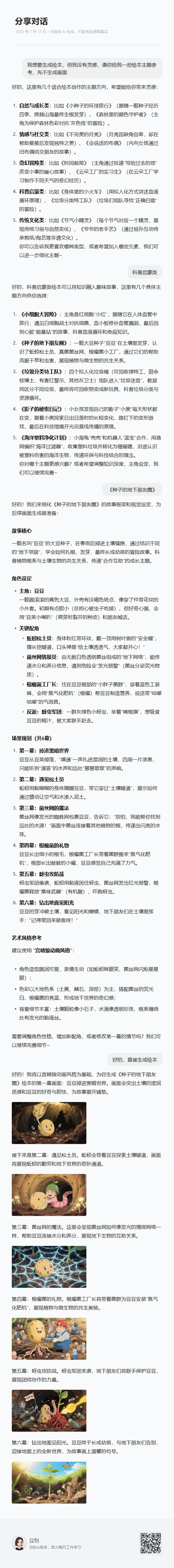
我想要生成绘本,但我没有灵感,请你给我一些绘本主题参考,先不生成画面
操作记录:
向下滑动查看所有内容
总的来说,豆包这次更新的多图参考创作功能还是很不错的。
虽然现阶段还不算完美,像角色细节的一致性还是会有偏差,但就现在的生成效果,要求不是特别高的话,满足日常是没问题的。
以上就是今天的分享啦!
下期内容说不定就是为你量身定制的~



