首页
与AI对话
AI 工具箱
AI 新资讯
AI 知识库
AI 图书馆
AI人物传记
AI入门科普
AI教程指南
AI科幻作品
AI科研教学
元宇宙
未登录
登录后即可体验更多功能
登录
注册
找回密码
首页
与AI对话
AI 工具箱
AI 新资讯
AI 知识库
AI 图书馆
AI人物传记
AI入门科普
AI教程指南
AI科幻作品
AI科研教学
元宇宙
未登录
登录后即可体验更多功能
登录
注册
找回密码
首页
•
AI 知识库
•
AI教程
•
即梦AI
•
AI 知识库
•
数字人
•
AI 知识库
•
AI教程
•
豆包
•
豆包+即梦AI:免费生成3D电影级AI诗人独白实操教程
豆包+即梦AI:免费生成3D电影级AI诗人独白实操教程
AI 知识库
11个月前发布
AI教学与应用
10,148
0
0
在网上看到这样的古诗词动画视频很受欢迎,如果能放到课堂教学中也是很好的AI教学方式,今天尝试制作了一下,全程免费,小白也能学会,先来看看效果吧。
下面是详细的操作流程:
第一步,素材准备
首先找一个李白的古诗词来作为素材,这里我使用的是李白的《将进酒》中节选部分:
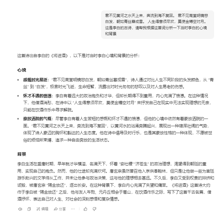
君不见黄河之水天上来,奔流到海不复回。 君不见高堂明镜悲白发,朝如青丝暮成雪。 人生得意须尽欢,莫使金樽空对月。
第二步,豆包生图
使用豆包生图主要是免费,图片效果也还不错,不满意
可以
无限生成。
先让豆包帮这些诗词进行解析,分析诗人创作时的心境和背景,方便我们把握视频风格。
根据分析情况,提取关键词,生成分镜提示词,大家可参考图片中的提示词(自行修改)。
保存好合适的素材图片即可。
第三步,即梦生视频
根据保存的图片,使用即梦中的
【图生视频】
功能,导入参考图,加入提示词,视频生成选择最基础的即可。
视频中有李白读诗的部分,根据李白的正面形象视频,点击
“对口型”
(选择标准,只能生成5秒,可以多生成几次)
第四步,剪映合成视频
下载好各个视频,将视频按照顺序拖拽到剪辑轨道。
视频中的水印部分,可以对画面进行放大处理
最后添加文字和音效即可
难度主要在前面的豆包生成图片那里,提示词一定要精准,描述越清晰越好,学会的老师可以自行尝试。
AI 知识库
AI教程
即梦AI
数字人
豆包
# AI教学与应用
©
版权声明
文章版权归作者所有,未经允许请勿转载。
上一篇
腾讯ima知识库又更新啦,支持文件夹和标签管理
下一篇
豆包+即梦AI:免费生成3D电影级AI诗人独白实操教程
相关文章
Banana2新上5个新年玩法,我用Lovart国内版全复刻了
AI 知识库
行业教程
# 卡尔的AI沃茨
2个月前
3,300
824
免费AI图表工具:一键将文案转可视化图表,效率提升10倍
AI 知识库
行业教程
# 小智AI指南
1年前
4,779
798
【教学神器诞生记】我用DeepSeek开发的随机点名器,让学生眼睛都亮了
AI 知识库
DeepSeek
# 妙用信息技术
6个月前
6,356
236
一组提示词,帮助解决工作启动困难问题
AI 知识库
行业教程
# 人生玩家 LifePlayer
5个月前
2,772
121
添加小工具
点此为“正文侧边栏”添加小工具
🤖
AI智能助手
🗑️
−
×
发送
清除
🎯 站长留言
💡 帮我提问
📚 解释概念
📝 总结内容
点击图标与AI对话
🤖
点击图标给AI发送信息
1
网址
网址
文章
软件
书籍