【Agent专题】Function Calling 与 MCP 协议|深究 MCP 协议的设计

AI 知识库3个月前发布 Soyoger
2,303 0 0
博思AIPPT

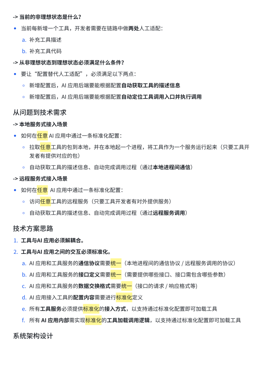
一、Function Calling2.1要解决的问题传统聊天大模型只会说话,没有工具调用能力,这使得大模型:1.无法感知环境:无法与外部数据源交互,如通过API查询网页、查看用户本地文件、访问远程数据库等等2.无法改变环境:无法帮用户实际执行任务,如跑代码、发邮件、上传作业等2.2如何解决问题后端+ LLM传统方案工作流程

【Agent专题】Function Calling 与 MCP 协议|深究 MCP 协议的设计
【Agent专题】Function Calling 与 MCP 协议|深究 MCP 协议的设计
【Agent专题】Function Calling 与 MCP 协议|深究 MCP 协议的设计
【Agent专题】Function Calling 与 MCP 协议|深究 MCP 协议的设计
【Agent专题】Function Calling 与 MCP 协议|深究 MCP 协议的设计
【Agent专题】Function Calling 与 MCP 协议|深究 MCP 协议的设计
【Agent专题】Function Calling 与 MCP 协议|深究 MCP 协议的设计
【Agent专题】Function Calling 与 MCP 协议|深究 MCP 协议的设计
【Agent专题】Function Calling 与 MCP 协议|深究 MCP 协议的设计
【Agent专题】Function Calling 与 MCP 协议|深究 MCP 协议的设计
【Agent专题】Function Calling 与 MCP 协议|深究 MCP 协议的设计
【Agent专题】Function Calling 与 MCP 协议|深究 MCP 协议的设计
【Agent专题】Function Calling 与 MCP 协议|深究 MCP 协议的设计
【Agent专题】Function Calling 与 MCP 协议|深究 MCP 协议的设计
【Agent专题】Function Calling 与 MCP 协议|深究 MCP 协议的设计
【Agent专题】Function Calling 与 MCP 协议|深究 MCP 协议的设计
【Agent专题】Function Calling 与 MCP 协议|深究 MCP 协议的设计
完整文档PDF:https://t.zsxq.com/2JyH1
© 版权声明

相关文章