首页
与AI对话
AI 工具箱
AI 新资讯
AI 知识库
AI 图书馆
AI人物传记
AI入门科普
AI教程指南
AI科幻作品
AI科研教学
元宇宙
未登录
登录后即可体验更多功能
登录
注册
找回密码
首页
与AI对话
AI 工具箱
AI 新资讯
AI 知识库
AI 图书馆
AI人物传记
AI入门科普
AI教程指南
AI科幻作品
AI科研教学
元宇宙
未登录
登录后即可体验更多功能
登录
注册
找回密码
首页
•
AI 新资讯
•
教育资讯
•
新书推荐 | 《人工智能辅助教学设计》
新书推荐 | 《人工智能辅助教学设计》
AI 新资讯
5个月前发布
feidegao
5,133
0
0
来源:京师教师教育 公号
👇
点击图片,查看详情
👇
🔸
基础概念+学科案例+实操方法
🔸
助力中小学教师将AI变成教学设计的“超级助手”
01
作者简介
万海鹏
,首都师范大学教育学院副教授、博士生导师,教育技术学专业负责人,曾获教育部课程思政教学名师和教学团队、全国教育系统先进集体、北京市工人先锋号等荣誉,主持国家自然科学基金、北京市社会科学基金等多项课题,发表中英文论文30余篇,担任主编或参编著作9部,获国家授权发明专利3项。
汪凡淙
,北京师范大学教育学博士,厦门市教育科学研究院教研员,发表中英文论文10余篇,是科技部国家重点研发计划课题、教育部教师工作司委托课题等多项课题的核心参与者。
孙艺鸣
,首都师范大学教育技术学硕士,广东省东莞松山湖实验小学数学教师,是国家自然科学基金、北京市教育科学规划等多项课题的核心参与者。
02
内容简介
教学设计是教师工作的核心环节。本书聚焦人工智能技术对传统教学设计范式的革新,以理论阐释结合实践应用为主线,系统梳理其发展历程与核心特征。书中搭建起人工智能与教学设计融合的桥梁,详解人工智能在教学方案各环节的应用,通过导学案的智能化设计,课件、习题、作业的智能生成等具体场景,结合丰富的实践案例与详尽的分步操作指南,助力教师优化教学设计、提升教学效果,推动教育教学的创新与发展。
03
前言
04
总序
05
目录
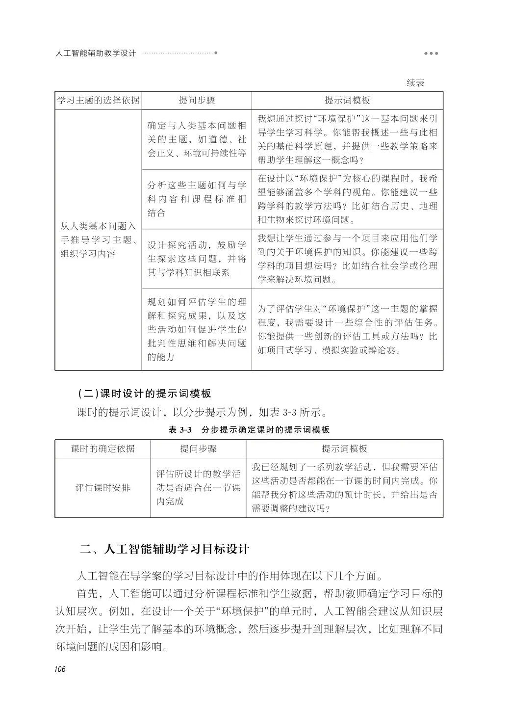
06
试读
人工智能教育探索丛书
赋能教师高效运用AI提升数字素养
驱动教育系统迈向智能协同新生态
丛书简介
丛书聚焦于人工智能特别是生成式大模型在基础教育各关键场域的深度应用,系统梳理人工智能在教学设计、作业布置、教研优化、课程答疑、素养评价等方面的角色演化与应用逻辑,构建“技术一场景—实践”的中小学教师智能教育应用指导体系。它既面向一线教师,也服务于教研员、管理者、研究者与教育技术开发者,搭建一套既具理论深度又有实践价值的智能教育落地图谱。
丛书主编
余胜泉
:北京师范大学教授、博士生导师,北京师范大学未来教育高精尖创新中心执行主任、“移动学习”教育部-中国移动联合实验室主任,北京市十四届政协委员。入选教育部新世纪优秀人才支持计划、国家百千万人才工程,被人力资源和社会保障部授予“有突出贡献中青年专家”荣誉称号,获国务院颁发的政府特殊津贴。兼任国家基础教育信息化教学指导委员会副主任、中国教育学会学术委员会委员、中国教育发展战略学会学术委员会委员等学术职务。
分册图书
《人工智能学科教师素养提升》卢宇 著《人工智能辅助教学设计》 万海鹏 汪凡淙 孙艺鸣 著《人工智能支持的精准作业》骈扬 吴斓 著《人工智能赋能教育评价》陈敏 著《人工智能辅助教师写作》丁国柱 著《基于人工智能的课程答疑》陈鹏鹤 著《人工智能支持的音体美教学》刘亚娟 谢宾 郑惜予 著《人工智能支持的智慧教研》陈玲 著
系列书推荐阅读
点击图片购买
相关阅读
新书推荐 | 《人工智能学科教师素养提升》
点击名片 关注我们
END
AICFE
加入交流群 联系我们
■ 基础教育跨越式发展试验交流群1
请添加冀老师微信号(Jll_0405) ,备注姓名与职业,邀请进群
■ “高精尖”未来教育交流群3
请添加郭老师微信号(guojl0330) ,备注姓名与职业,邀请进群
AI 新资讯
教育资讯
# 未来教育高精尖创新中心
©
版权声明
文章版权归作者所有,未经允许请勿转载。
上一篇
生态破壁:vivo 智慧生活内测版接入 HomeAssistant,可控制米家、苹果 HomeKit 等平台产品
下一篇
宇树机器人首次有了仿生人脸
相关文章
科技巨头为给 AI 供电抢购“二手”飞机发动机,订单排到 2030 年
AI 新资讯
行业资讯
# ai
# 飞机
5个月前
2,643
624
“数据要素×”典型案例 | 海量消费数据赋能传统零售业转型升级
AI 新资讯
行业资讯
# 数据
1年前
5,540
769
10 万次 Claude 真实对话洞察,AI 平均可缩短工作任务时间约 80%
AI 新资讯
行业资讯
# ai
# Anthropic
4个月前
3,475
591
OpenAI 上线富文本编辑,让你像用 Word 一样处理 ChatGPT 生成内容
AI 新资讯
行业资讯
# ai
# ChatGPT
# OpenAI
3个月前
3,902
502
添加小工具
点此为“正文侧边栏”添加小工具
🤖
AI智能助手
🗑️
−
×
发送
清除
🎯 站长留言
💡 帮我提问
📚 解释概念
📝 总结内容
点击图标与AI对话
🤖
点击图标给AI发送信息
1
网址
网址
文章
软件
书籍