之前写过一篇炎鑫老师用AI拆解高考命题的文章,当时他还只做了历史一个学科。半个月过去,他现在已经把英语、语文、数学三个学科的课标全部拆完了——每一条课标描述都被拆解成可以独立出题的能力点,每个能力点都标注了它属于哪个认知维度,还配了一份教师维度诊断手册。

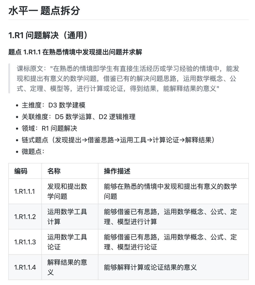
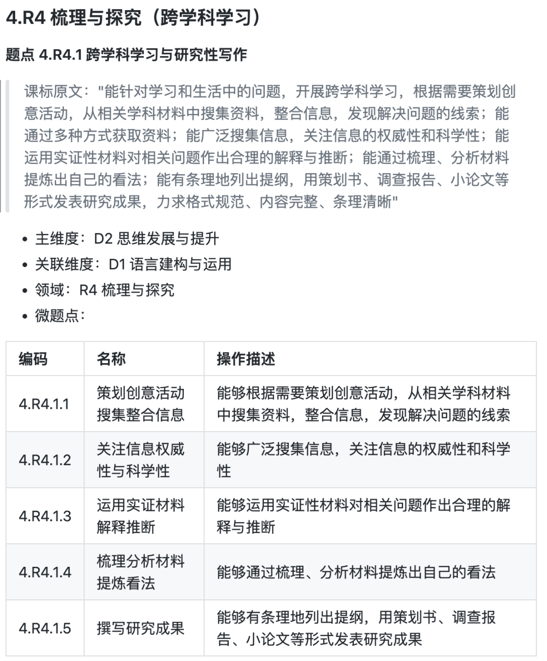
我看完这些材料真的觉得:这个人是真的把应试这件事研究透了。不是那种”研究了很多高考题”的透,是真的回到了考试的源头——课标——然后把课标里每一句关于学生能力的描述,一个字一个字拆开来看,拆到了不能再拆的颗粒度。同时他又从另一个方向深入,去研究学生的认知到底卡在哪里,不是笼统地说”这个学生数学不好”,而是能精确定位到学生的哪个认知能力出了问题。这两件事,一件是把课标拆到极致,一件是把学生的认知分析到极致。做到了这两个极端,中间那个”怎么考”和”怎么教”的问题就打通了。但是因为他的整个系统比较深入复杂,可能很多老师还没看明白,我想尝试来剖析一下他这套拆解体系的深度价值(所有内容已获得炎鑫老师授权)。先不说方法论,说一个几乎所有老师都遇到过的场景。你班上有个学生,数学成绩上不去。你看了他的试卷,发现应用题丢分最多。于是你给他补应用题——讲方法、做练习、再讲、再练。补了一个月,下次考试换了个新的情境,他又不会了。如果你仔细观察他做题的过程,你会发现一个有意思的现象。他不是完全不会——如果你告诉他”这道题用二次函数来列方程”,他能列出来,也能算对。他卡住的地方是在更前面一步:面对一段文字描述的现实情境,他不知道该把它”翻译”成什么数学语言。也就是说,他的计算没问题,他的推理也没问题,他缺的是”从现实问题到数学模型”的翻译能力。在炎鑫老师的体系里,这叫”D3数学建模”维度不通。而你给他补的是”应用题”——这是一个知识领域的标签。你用知识领域的药去治认知维度的病,当然补不好。这就像你肩膀疼去看医生,医生检查完告诉你:问题不在肩膀,在颈椎。你需要治的是颈椎,颈椎好了,肩膀自然就不疼了。但是大多数老师没有工具来做这种”颈椎级”的定位。你能感觉到”这个学生就是差点什么”,但你说不清那个”什么”到底是什么。炎鑫老师做的,就是把这个”什么”说清楚了。要理解他做了什么,得先回到一个很多人可能没认真想过的问题:考试到底在考什么?大多数老师会说知识点。函数、导数、概率、圆锥曲线——教学围绕知识点,备考也围绕知识点,哪个丢分多补哪个。但你打开课标看看。课标里是怎么写的?它不说”学生要掌握二次函数的顶点式”。它说的是:”在熟悉的情境中,能发现和提出有意义的数学问题,借鉴已有的解决问题思路,运用数学概念、公式、定理、模型等,进行计算或论证,得到结果,能解释结果的意义。”注意这段话里的动词:发现、提出、借鉴、运用、计算、论证、解释。全部是描述认知操作的动词,不是描述知识内容的名词。课标关心的不是学生记住了什么,而是学生的大脑能做什么操作。命题人出题,手里拿着的就是这份课标。函数、几何、概率这些知识领域只是载体,载体里面装的是课标要求考查的认知能力。这意味着一件事:考试的底层逻辑是考能力,不是考知识。但大多数老师在用补知识的方式来备考。这个错位不容易被发现,因为补知识有时候也管用——如果学生确实是某个知识点没学过,补了就会了。但如果学生知识点都学过了,该做的题也做了,就是遇到新情境就不会——这时候你再补知识,效果就很有限了。因为你补的不是他缺的东西。理解了上面这一层之后,炎鑫老师做的第一件事就很好理解了——他把课标里那些笼统的能力描述,拆成了一个个精确的、可以独立考查的”能力点”。举个具体例子。上面引用的那段数学课标,读起来是一整段话,但实际上里面包含了好几种不同的认知操作。炎鑫老师做的是逐句检查:这段话里的每一个认知操作,能不能单独出一道题来考它?能独立出题的,就拆成一个独立的”微题点”。比如”发现和提出数学问题”——可以单独出题,给一个情境,只问学生”你看到了什么数学问题”。”运用数学工具计算”——可以单独出题,给定方程让学生计算。”解释结果的意义”——也可以单独出题,给出计算结果问学生”这说明什么”。这样一段课标就被拆成了四个微题点。每个微题点都能独立考查,每个都标注了它属于哪个认知维度——是数学抽象、逻辑推理、数学建模、直观想象、数学运算、还是数据分析。他用这种方法把高中数学课标完整拆了一遍,义务教育英语课标拆了一遍,义务教育语文课标也拆了一遍。三个学科,每个学科产出一份完整的”题点微题点数据库”。以数学为例:



以语文为例:



这件事最有意思的地方在于,三个学科用的拆解方法是一样的——先定义这个学科的核心能力维度(数学六个、语文四个、英语四个),然后按课标里的认知操作动词逐条拆分。拆分的规则也是统一的:课标原文里出现并列宾语(”赞扬、道歉、致谢”)就逐个检验能不能独立出题,出现链式关系(”梳理信息→独立思考→提出见解”)就逐一检验每个节点能不能独立考查。这意味着这套方法不只是对某一门课有效。物理、化学、历史、政治,只要有课标,就可以用同样的逻辑去拆。有了这份数据库,你拿到任何一道试题,就可以精确定位到它考查的是课标的哪一条、考查的是哪个认知维度。不再是笼统的”这是一道函数题”,而是”这道题考的是’在熟悉情境中运用数学工具论证’的能力,主维度是逻辑推理”。这个精度的差异,直接决定了你后面能不能准确诊断学生的问题。如果你的尺子精度不够,你的诊断一定是模糊的,处方一定是粗放的。拆清楚了课标之后,炎鑫老师做了第二件事,也是我觉得更深入的一件事——他开始研究学生的认知到底是怎么卡住的。他发现了一个很有穿透力的视角:同一个知识点,在不同的题目里会呈现不同的”形状”。什么意思呢?
他做了一个实验:拿”商鞅变法”这一个知识点,出了六道不同的题。第一道问内容(”商鞅变法包含哪些措施”),学生只需要提取事实,这是”点”型。第二道问异同(”比较商鞅变法与王安石变法”),学生需要做对比映射,这是”镜”型。第三道问因果链(”从商鞅变法到秦统一的历史脉络”),学生需要排列时序逻辑,这是”链”型。第四道问深层原因(”商鞅变法为什么能成功”),学生需要穿透表面现象看底层逻辑,这是”层”型。第五道问多源归纳(”结合多段材料分析商鞅变法的多重影响”),学生需要整合多维度信息,这是”网”型。第六道问一般规律(”从商鞅变法中提炼改革成功的普遍条件”),学生需要从个案中压缩出抽象规律,这是”锥”型。

同一个知识点,六道题,学生的表现完全不同。会第一道的不一定会第六道。原因很清楚:六道题要求大脑做的认知操作完全不同。知识是同一个知识,但形状变了。学生选错题,往往不是知识没背,是”形状识别失败”——他没看出这道题要他做哪种操作。传统诊断看到的是”这个学生商鞅变法没学好”,但实际上可能不是没学好,而是他的认知操作能力只支持处理”点”和”镜”的形状,到了”层”和”锥”就处理不了了。换到数学也一样。一个学生会算f(2)=5,但你问他”函数是什么”,他说不出来。他能处理”代入计算”这个形状,但处理不了”从具体到抽象”这个形状。后者需要的认知维度叫”数学抽象”(D1),他这个维度不通,所以所有需要这个维度的题他都做不好——不管那道题表面上考的是函数还是数列还是不等式。这就回到了炎鑫老师最核心的一个发现:学生的能力不是各个知识点分数的加总,而是各个认知维度能力的乘积。他用了一个公式来表达这件事:A = ∏(Dᵢ^wᵢ)——综合能力等于各维度能力值的乘积。乘法的意思是:只要有一个维度趋近于零,整个乘积就趋近于零。一个学生其他五个维度都是0.8,但有一个维度是0.1,综合能力就只有0.03。这就解释了为什么有些学生”好像每个知识点都学过了”但一到综合题就崩溃——不是他什么都不好,而是他有一个维度趋近于零,而综合题恰好需要那个维度。反过来想,如果你能把那个0.1提高到0.5,其他不变,综合能力就翻了五倍。这就是为什么精确定位到那个”趋近于零的维度”这么重要——补对了地方,投入产出比极高。这个乘法逻辑还解释了两个老师们经常遇到但一直说不清的现象。第一个是”刷题天花板”:为什么有的学生刷了几百道题,成绩还是上不去?因为刷题是在做加法,加法只能线性增长,永远不会发生质变。第二个是”突然开窍”:为什么有的学生某天突然就通了?因为他某个基础维度积累到了临界值,乘积发生了相变——从量变变成了质变。这不是玄学,是乘法的数学特性。写到这里,大家能理解炎鑫老师这套东西的价值了吗?他做的这件事直接回应了应试教育最核心的方法论困境。现在大多数老师的备考策略,说到底还是在知识点层面做加法——这个知识点丢分了就补这个,那个题型不熟就多刷那个。这个策略在考试主要考记忆的时代是有效的。但你看看现在的高考题,命题越来越往”能力考查”的方向走。换个新情境、换个新材料,考的还是那些认知能力,但你如果只准备了知识点,遇到新情境就又不会了。炎鑫老师做的事情是把备考的底层逻辑翻过来:不是从知识点出发去猜考试考什么,而是从课标的能力要求出发去看透考试到底在考什么。然后精确定位学生卡在哪个认知维度上,针对性地补那个维度。这不是一个技巧层面的改进,这是一个思维范式的转换。而且这是一个跨学科的底层逻辑。他最开始做历史,现在已经做了英语、语文、数学。每个学科的维度不同、知识领域不同、能力点不同,但拆解方法论是通用的。物理老师、化学老师、政治老师——只要你想,你都可以用同样的逻辑去拆你学科的课标。我也知道,这篇文章里有些概念你可能一下子消化不完——维度、微题点、乘法公式、知识形状。这很正常。炎鑫老师自己也是花了大半年一道一道题磨出来的,这不是看一篇文章就能全部掌握的东西。核心就一个:考试考的是能力不是知识,学生卡住的是维度不是知识点。当你开始用这个视角去看学生,你会发现很多以前解释不了的现象突然有了答案。如果你想深入了解这套方法,我们社群里正在围绕炎鑫老师的体系做持续的讨论和交流。炎鑫老师本人后面也会做专门的分享,把他的方法论更完整地拆解出来,如果你有兴趣,欢迎加我来群里交流~(备注身份和来意)

