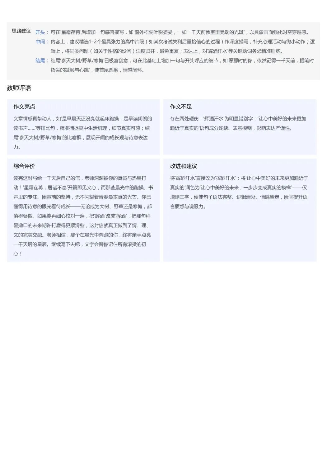
今天我以一篇智能批改的作文为例来展示AI如何深度介入教学核心环节。系统不仅标注错别字与语法问题,更能分析逻辑结构、情感倾向与思维层次,生成个性化修改建议。更关键的是,它能基于学生个人书写的内容,追溯其思维路径的独特性,指出论证中的潜在漏洞,并提供多角度的改进建议。同时还能针对性地生成一份学生专属的范文。这种即时、精准且富有启发性的反馈,远超传统批阅的效率与深度。学生在收到反馈后,不仅能即时修正错误,还能通过对比专属范文理解优秀表达的构建逻辑。众所周知,语文作文批改一直是语文教师耗时最久、负担最重的环节之一,传统模式下往往依赖经验与直觉,反馈周期长且难以兼顾个体差异。而AI的介入,正从根源上破解这一困局——它不仅能实现全天候即时响应,更通过数据驱动的分析模型,捕捉学生思维发展的细微轨迹。每一次写作都被转化为可量化的学习图谱,情感倾向、论证密度、词汇丰富度等维度一目了然。教师则得以从机械劳动中解放,转向更高阶的引导与互动,真正实现“因材施教”的教育理想。这并非对教师角色的取代,而是对其专业价值的升华。当AI承担起基础性、重复性的反馈工作,教师便能将更多精力投入于学生情感态度的引导、批判性思维的激发与创造力的培育。二者协同构建起“机器精准诊断+人类深度关怀”的新型教学范式,推动教育从标准化走向个性化,从结果评价转向过程赋能。而当我在教室内念出学生那篇被AI深度批改后的作文时,我停下来询问哪位同学听出来了这是自己写的作文。教室里先是安静了几秒,随后一个女生举手,声音里带着惊讶与不确定:“老师,这……好像是我写的。”她的眼神中透着一种被真正“看见”的震撼——不是被泛泛而评,而是被读懂了思绪的脉络、情绪的起伏。那一刻我意识到,AI不仅改了一篇作文,更让写作重新成为一场值得被倾听的表达。原来,技术的温度不在于替代,而在于放大。当冰冷的算法竟能解析出文字背后的情感波动与思维跃迁,教育便有了一面更清晰的镜子——照见每一个独特灵魂的认知成长轨迹。这种“被理解”的体验,正是激发表达欲的关键。下面是原文和ai批改后的对比分析,仅供大家参考。我想借助这样的技术,学生的作文书写水平一定会得到显著提升。




