
在数字技术重塑全球经济与社会结构的背景下,教育数字化成为各国提升核心竞争力的关键战略举措[1]。教育数字化的基础在于提升学生的信息通信技术(ICT)素养。一直以来,国际社会普遍关注学生的ICT素养。例如,全球数字教育发展指数(GDEI)项目将提升学生ICT素养作为发展数字教育的立足点;英国联合信息系统委员会(JISC)建构指向学生全面发展的六维数字素养框架;加拿大数字与媒体素养中心(CCDML)发布的“数字素养教育框架”更是将ICT素养囊括至K-12的所有阶段;而澳大利亚自21世纪初便将ICT素养纳入国家教育评估系统。澳大利亚课程、评估和报告局(ACARA)于2005年发起ICT素养国家评估项目(NAP-ICTL)。在该项目的引导下,澳大利亚政府出资支持开发高质量的在线教学课程,同时将ICT素养纳入各级教育规划文件之中,建立基于政府、学校、家长、学生等多元主体互动的关联模式。通过创造性的设计理念与实践模式,NAP-ICTL不仅有效推进了澳大利亚的教育数字化建设,也为全球教育数字化转型提供了范本。 自2005年以来,澳大利亚政府已经有组织地开展了六次大规模的NAP-ICTL测评。NAP-ICTL颠覆了传统测评领域的实证主义范式,推动评估从单一技术工具支撑向社会共同参与转向,尤其强调对基础教育领域公平、多元价值和复杂动态系统的关注。该项目坚持以“真实情境下的任务驱动”为核心,通过计算机模拟现实场景,动态考查学生获取、整合信息和批判思维的能力,并融入社会责任等跨领域素养。该项目重视教师、学生与技术环境的多元互动,形成多维度、立体交叉的评估模式,体现与第四代评估相一致的理论内核和实践倾向。 传统的评估模式存在过于倚重管理主义、忽视多元主体参与、价值调节机制欠缺等问题。为回应传统评估模式的弊病,古贝(Guba)与林肯(Lincoln)团队围绕利益相关者的诉求、利益和争执,提出超越科学主义的第四代评估理论。该理论预设了主观价值对教育评估的影响,核心观点包括建构主义倾向、对利益相关者的关注、反复沟通的响应式聚焦、协商共识与赋权、关注评估过程的整体性与情境性[2]。鉴于此,本研究旨在梳理NAP-ICTL实施的背景,并基于第四代评估理论,从评估主体、评估指标、评估工具和评估流程四个方面进行解析,以期为我国教育数字化评估提供借鉴方案。

图1 澳大利亚数字包容性数据(*表示不包括原住民和托雷斯海峡岛民)
在第四代评估理论的影响下,教育领域呈现出一种融合多元主体参与,在现实情境中相互建构的评估趋势。NAP-ICTL也充分蕴含了第四代评估理论的内核,在实践过程中展现出如下特征:评估主体多元化,即由各个领域的专家协商合作,开展对话与共建;参与方式灵活化,即推出选择加入计划,允许学校分批加入和选择次数,甚至放宽学生数量限制;评估内容适应化,即依据特定年级的知识、技能和认知能力,根据具体的问题和目标选择适应的评估方法。由此可见,NAP-ICTL旨在建立与现实世界高度关联的数字化表征空间,通过增强互动性来改善评价效果。因此,本研究借鉴第四代评估理论的视角,从评估主体协同、评估指标牵引、评估工具选择和评估流程优化四个方面解析NAP-ICTL的实践特征。 (一)以独立评估机构为牵引,引导多元主体协同参与 参与教育评估的主体包括实施教育行为的主体、管理教育行为的主体和参与教育行为的主体三大类。数字技术有助于推动第四代教育评估中的多元主体介入,从而削弱评估者的主观意志,为多方协商对话奠定基础。而ACARA正适合充当牵引者的角色,能够引导其他教育评估主体深度参与项目评估。ACARA为独立的法定机构,旨在加强与所有司法管辖区和利益相关者的合作,促成课程、评估和报告的改进,同时引导澳大利亚学校教育的未来方向。ACARA从优化内部治理、选择和界定利益相关者两个方面引领各方开展协商对话。 在内部治理方面,ACARA建立了董事会领导下的多元主体协同参与的治理模式。首先,《澳大利亚课程、评估和报告局章程》(ACARA Charter,以下简称《章程》)以制度规范的形式,保障了机构管理运行的独立性。《章程》和四年期的工作计划共同为评估项目的开展提供了指引。其次,确立董事会制度以落实国家战略。最后,吸纳不同主体形成决策咨询小组并参与治理。ACARA董事会,审计、风险和财务委员会、学校政策团队构成了ACARA内部的组织架构,每个委员会下设若干决策咨询小组。小组成员来自教育部门、考试管理机构、学校、青少年和儿童以及其他利益相关者群体,为ACARA的工作计划和教育测评活动提供意见[10]。这种治理架构最大限度地规避了政府部门在推进NAP-ICTL中的行政规制性,从而有助于多元价值彰显。 在选择和界定利益相关者方面,ACARA系统地进行了科学类聚。第四代评估理论界定了三类利益相关者,分别为开发、使用或实现评估对象的“代理人”、从评估对象中获利的“受益者”、被评估对象中受到负面影响的“受害者”[11]。在项目实施过程中,ACARA、地方政府以及澳大利亚教育研究组织(AERO)等专家团队属于代理人,负责组织开展并推进项目的全过程管理,保障测试的公平性、有效性、一致性、可靠性和完备性;学生群体属于直接受益人,通过评估过程监测自身的ICT素养;家长群体属于间接受益者,参与评估管理的优化环节;而部分残障学生和原住民、少数教师和学校属于受害者,这些群体在评估中存在参与困难、切身利益易受负面冲击等问题。 (二)基于真实情境动态建构,映射多元价值的指标体系 精确测量需要在真实的教育情境中考察,需要知晓测量考核内容的方式,并重视可测量和非可测量的内容[12]。ACARA注重提升学生在真实学习情境中的主观能动性,格外重视利益相关者的体验、主张和争议,基于现实教育情境构建了凸显多元价值的指标体系,并在此基础上嵌入质量改进措施,以推进评估内容的完善。 首先,ACARA基于教育实践动态建构ICT素养的内涵和评估框架。ICT素养的概念始终围绕澳大利亚经济社会发展的需求适时调整,经历了从突出信息技术使用到突显数字工具综合运用的转变。最新的ICT素养定义为:“适当、安全地使用信息通信技术来访问、管理和评估信息的能力;发展新的认知;应用计算、设计和系统思维以创建解决方案;与他人沟通和协作;有效地利用新兴和未来技术”[13]。这一概念注重激发学生独立解决问题时的理解能力、分析能力和评估能力,将系统思维、设计思维、计算思维和管理思维嵌入教育前沿,激励学生开创数字解决方案。ACARA还制定了“四主干九分支”的评估框架,涵盖学生认知、实践、反思等多个维度,具体内容如图2所示[14]。

图2 ICT素养评估框架 其次,创造了等级评价体系和测量指标体系。一方面,NAP-ICTL设计了以能力为导向的评估体系,弱化以分数为导向的评估结果。该项目在大量开展教育测评和搜集心理测量数据的基础上构建垂直等值量表,采用Rasch模型建立经验得分,构建能力等级与熟练标准两大核心维度。能力等级维度将六个熟练程度组成垂直矩阵,每个能力等级对应5—7个能力水平监测点,从而反映学生能力随时间变化的趋势。熟练标准指的是为参与测评的6年级和10年级学生设置的合格成绩参考点,其中6年级的期望值标准为量表的2—3级之间,即409分;10年级的标准介于3—4级之间,即529分。这一标准将达成或超越每个熟练标准的学生比例规定为该年级学生的关键成绩测量指标(KPM),从而衡量学生在整体评估中的位置[15]。另一方面,在测评指标设计中彰显情境性和灵活性。测评指标分为群体背景因素和个人因素。群体背景因素包括年级课程、地理位置、学校特色等指标;个人因素包括人口学特征、发展特征、同期活动等一级指标,以及反映学生、家长、学校和社会之间互动关系的二级指标[16]。 最后,建立与澳大利亚数字课程体系的映射机制(见表1)[17],以推进课程框架、课程标准与评估体系的深度耦合,从而实现以评促教。这一映射机制还可确保ICT素养评估的内容与数字技术接轨,为评估结果助力教学质量的改进提供可能。总之,NAP-ICTL能够针对测试中存在的实质性问题形成多元化评价范畴,弱化评估的筛选和比较功能,从而更加人性化地指导数字教育实践。表1 NAP-ICTL与澳大利亚数字课程体系的映射机制

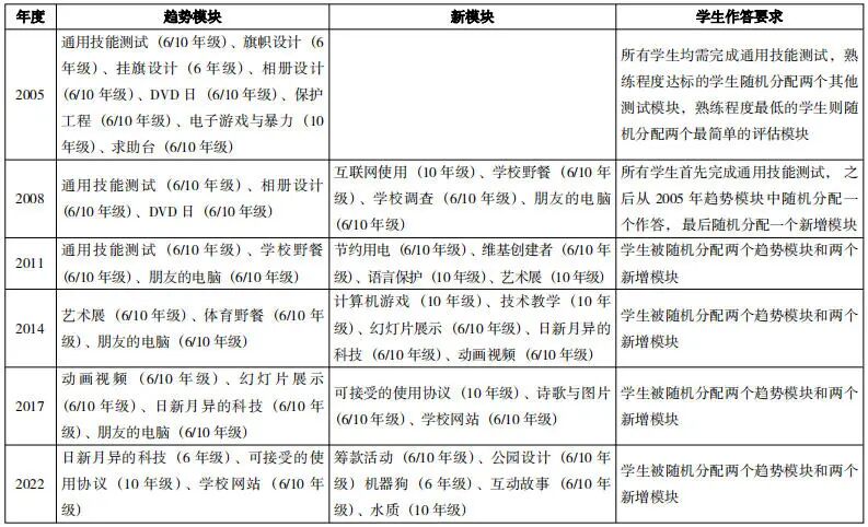
(三)协调工具与价值的双重意蕴,凸显素养导向的科学评估 受实证主义的影响,传统的教育评估移植了商业领域的质量监测模式,将复杂的教育行为指标化,仅揭露表层因果关系,忽视了主观行为对评估过程的影响。第四代评估理论奉行更加开放和包容的价值意义,融合质性研究的思路与利益相关者进行协商,消解绝对概念带来的困境[18]。古贝等指出,一旦通过以当地受访者的主流观点为基础而确定工具的需要和有用性,这种工具便具备了有效性[19]。NAP-ICTL融合工具理性和价值理性的双重属性,致力于为学生提供基于情境的评估方式体验和素养导向的评估内容,在对数据客观描述的基础上引导学生真实表达诉求,更能凸显以学生为中心的评估归旨。 NAP-ICTL设计的临境在线测试模块,模拟学生使用ICT的现实场域,体现了评估的工具导向。一方面,采用项目模块替代试题以模拟学生解决现实ICT问题的场景。测试模块采取包含4个趋势模块和3个新增模块的旋转模块设计。其中,趋势模块与先前轮次的测试相联系,并对其内容进行升级,以保障测评结果的纵向可比性;新增模块的设计基于学生水平和新技术要求。为确保上述设计理念的有效落地,NAP-ICTL设计了从工具使用到问题解决等相互关联的模块主题(见表2)。另一方面,设置梯度合理的测评模块,重点测试澳大利亚课程要求的ICT素养。该项目设置进阶模块,其内容涵盖初始任务、数字实践任务、模块化主题任务以及多响应任务,每个模块都包含一系列基本操作任务和大型项目式任务。这些任务还将分别测试学生的ICT和数据技术能力,从而协助学校开发ICT课程并提高教学质量。其评估结果以PPT、海报、代码、产品等形式作为考核依据,更加注重学生应用ICT的实践能力[20]。表2 澳大利亚6次NAP-ICTL测试模块的主题和要求②

NAP-ICTL采取问卷调查和现场观察的形式开展综合评估,体现评估的价值导向。其中,学生问卷以结构性问题为主,教师问卷特别设置“学校对参与评估活动的接受程度如何?”“你对学校参与评估的态度和承诺如何?”等开放式问题,从多方视角反馈评估项目的执行力度[21]。为进一步保障评估质量,ACARA建立了质量监测报告制度,要求教师记录学生开展测试的全部流程、学生行为和学校态度,还包括出席评估会议的利益相关者、测试的时间、脚本、协助、技术问题等过程信息,以及学生参与测试度、受干扰的因素、专注度、对题目的理解程度等行为信息。由此可见,ACARA赋予不同主体参与的平等地位,关注多元主体视角和价值观念,协作推进项目开发。 (四)开展渐进改革循环对话,持续优化系统的评估流程 第四代评估理论的核心目标是促进利益相关者之间建立共识与协作。为此,ACARA遵循“富有成效的解释学辩证条件”[22],基于循证评估的总体思路,科学设计评估流程,不断完善评估工具,回应学生使用ICT过程中遇到的实际问题,为完善澳大利亚数字课程体系提供技术支撑。具体而言,ACARA着眼于建构主义的要旨,将评估流程分为论证、信息搜集、中测、分析和结论生成、质量监控五个步骤,以动态方式逐步进行。 一是广泛开展流程开发与管理、预测试和专家咨询的论证过程。ACARA在正式评估前通常会组织多轮专家咨询和前测环节。论证的主题包括学生使用ICT的经历和地点、有关使用ICT的重要性、自我效能感的认识等方面。ACARA通过识别并平衡利益相关者的诉求和争执来保障评估流程的科学性和规范性,从而提升测试新模块的信效度和评估的技术水准。 二是全面搜集测评信息。ACARA采用两阶段等概率抽样原则,保障测试样本的代表性和规模。抽样的第一阶段,先按州和部门两个显性因素明确分层,再按照学校类型、地理位置、目标年级的入学规模、教育和职业社会经济地位指数、上一轮次的评估表现等隐性因素进行排序;抽样的第二阶段,从所选学校的目标年级中随机抽取20名学生,针对不足20名学生的年级,允许其所有学生参与测评[23]。此外,ACARA针对功能障碍、智力障碍以及语言能力孱弱的学生建立退出机制,从而体现了评估过程的伦理规范和人文关怀。 三是中测阶段为正式的评估环节,采用全程电子化的测评手段。趋势模块的加入使学生ICT素养的表现具有纵向可比性。NAP-ICTL依循线性叙事顺序原则模拟现场解决问题的场景,学生需在规定的在线程序中完成任务。系统随机分配给每个学生适合其年级水平的两个趋势模块和两个新增模块的测试内容,要求20分钟内完成测试题目[24]。这一模式不仅保证了评估效率,还可反映学生在真实世界中使用ICT的情况。 四是对学生的测评数据进行统计分析。ACARA与ACER开展合作,为评估提供数据收集、传输、处理和存储的管理计划。项目建立了科学的评分体系,针对不同的题型采取多元评分方式(具体分为单步与多步评分、多项选择题评分、构建响应式评分、依照标准程序计分、基于中心评判等),并结合系统自动评分与评分团人工评分。所有数据最终都会经过标准化的等值处理过程。此外,项目组统一设置联络官与ACER在各自管辖范围内选定的学校开展沟通。所有的数据均由联络官向ACER设计的在线教学管理网站提交,既保障了测试的数据安全,又减轻了学校的行政负担[25]。 五是实行全过程的质量监测。ACER作为评估的重要参与者,派遣质量监控员有效参与学校评估的全过程。质量监控员定期向ACER提交详细的结构化审查报告,以便保障各个环节的有序推进。此外,ACARA基于联邦和各州的信息披露法案,对学生的需求、优势、能力和成绩作出全方位评判。评判的报告形式包括公开报告与学校报告两类:学校报告不对外公布,可以通过内部在线系统查阅;公开报告包括NAP-ICTL的基本概念、评估框架、评估工具、评估模块、学生成绩表现、项目开展的技术条件,以此向全国各地教育机构反馈ICT素养的培养现状,为各级各类学校明确战略方向提供循证支持。
NAP-ICTL在促进澳大利亚教育改革的同时,也对中小学教育管理、教师、学生以及未来教育数字化转型产生深远影响。然而,该项目也存在诸多问题。肯·罗宾逊(Ken Robinson)指出,当前澳大利亚对教育范式转型的反应不够灵敏,数字技术在改变学生学习方式的同时也重塑着教师的教学方法,对ICT素养评估提出更高的要求[26]。 (一)评估框架和评估内容存在滞后性 面对日益变化的数字环境,当前的测评框架在适应技术更迭方面存在滞后性,体现在以下几个方面:首先,评估的重点偏向于ICT的使用,缺乏对数字思维等高阶能力的深度测评。学生在校使用ICT体验的测评环节,主要针对学生使用文字处理表格、浏览文本信息网页、操作通信软件等基本使用情况开展测量,缺乏对学生交互使用数字技术的测量方案。其次,该评估尚未将生成式人工智能等最新的数字技术工具纳入测评对象范畴。ChatGPT、Sora等AI产品在生成图像、视频制作等领域具有划时代的意义,能够充分助力中小学生培养数字思维和抽象思维能力。然而,即使在最新的2025年评估框架中,NAP-ICTL也依旧沿袭传统的ICT素养分类方式。最后,该项目偏向对6年级和10年级学生ICT一般能力的测试,其评估的范围相对有限。ICT素养评估应更多地激发学生的主观能动性,强调学生的主动参与,尤其关注学生对未来技术的使用和深层次的知识创造。 (二)评估框架与课程框架的衔接不够紧密 ACARA分别于2012、2015年推出《ICT能力》《数字技术》两门课程。为进一步提升学生的创新能力,2022年又推出《澳大利亚课程9.0版》(简称V9),并将《ICT能力》更名为《数字素养能力》,旨在引导学生在使用数字工具时注重批判性思维的养成[27]。但在最新的2025年评估框架中,NAP-ICTL依旧沿袭传统的ICT素养内涵,导致评估框架建设与课程框架建设脱节。具体来说,NAP-ICTL的2025框架建立了ICT一般能力与评估框架的对应关系,其中ICT能力共分为管理和运营ICT、利用ICT进行调查、使用ICT沟通、使用ICT进行创作、使用ICT时遵循社会和道德协议及实践规范五个方面[28]。但在最新的V9课程框架中,数字素养由践行数字安全和福祉、调查、管理和运营、创造和交换四个方面构成。V9课程框架将“ICT进行创作”提升为“创造和交换”,并将“使用ICT时遵循社会和道德协议及实践规范”提升为“践行数字安全和福祉”,进一步强调了学生在使用数字技术中的交互体验、在校内外生活中的协同以及数字安全和伦理道德[29]。该课程领域的改革旨在引导学生批判性地识别和使用数字设备,并在数字时代塑造全新的价值观。因此,NAP-ICTL需要进一步调整评估框架,建立适应时代发展的“评估—课程”映射关系,从而促进数字课程建设与ICT素养评估的双向耦合。
教育数字化本质上是人的数字化。NAP-ICTL超越单一的技术水准,引导学生批判性地使用数字工具,创造性地调动数字思维,建设性地关注数字伦理,从而与数字化社会环境形成良好互动。与此同时,NAP-ICTL的测评实践也给国际社会带来许多思考: 一是评估体系的范式重构,从工具理性到价值理性。评估通过政府主导、社会协同、学校参与的多元主体架构,实现了ICT素养评估从“技术测试”向“社会契约”的转变。这种模式打破了“数字原住民天然具备数字素养”的认知误区,将数字鸿沟的弥合纳入评估框架。该指标体系既包含技术操作维度,更涵盖网络安全、数字伦理等价值维度,体现出对数字公民培养的系统性认知。 二是动态评估的适应性进化,在技术迭代中保持张力。NAP-ICTL面临测评内容滞后的困境,本质是技术加速度与教育系统稳定性的固有矛盾。对此,项目尝试通过质量循环对话机制,在评估标准、课程框架、技术发展间建立动态平衡。其经验表明,有效的ICT素养评估必须具备“弹性框架+核心常量”的双层结构,即底层锚定数字公民的核心价值,表层则保持技术载体的开放接口。 三是评估价值的本体回归,从技能认证到意义生成。NAP-ICTL最深刻的转型在于实现评估功能的跃迁。通过将ICT素养与数字伦理、公民责任等维度关联,评估结果不再是单一化的能力认证,而是转化为数字社会建设的参与指南。这种转向表明,ICT素养评估必须超越“技术驯化”的初级阶段,转向“数字公民意识”的高阶培育。 当前,在数字技术席卷全球,世界各国竞相实施教育数字化战略的时代背景下[30],改进我国中小学生ICT素养测评体系的价值不言而喻。我国2022年启动实施国家教育数字化战略行动,正在不断完善国家智慧教育平台建设;而教育部印发的《义务教育课程方案和课程标准(2022年版)》更是明确将ICT课程从综合实践课程中独立出来。然而,我国基础教育阶段数字化转型面临发展不平衡、评估对象复杂、治理模式单一等问题,对中小学生ICT素养的评估尚未形成体系。借鉴澳大利亚NAP-ICTL的实践经验,我国可以从以下几个方面优化中小学生的ICT素养评估体系: 一是建立由教育部统一归口管理、专家咨询机构提供服务、社会组织有序参与的多元合作机制[31]。同时,借鉴NAP-ICTL学生结构化问卷和教师观察日志相结合的方式,设置多元化的陈述性和开放式问题,辅以焦点问题访谈,从而科学地设计评估框架,构建完善的指标体系。二是逐步健全数字化测评系统,向完全基于计算机的评估方式过渡,奠定评估的技术基础。要特别关注中西部偏远地区的数字基础设施建设,确保所有学生获得相对统一的评估程序,兼顾数字效率与数字公平[32]。三是建立数字评估框架与课程体系的映射机制,提升培养过程的有效性。我国教育部门应组建专家团队开展科研攻关,将数字化评估与课程建设的现实问题相结合,做到有的放矢,以期二者双向耦合。四是注重形成性评价,动态推进ICT素养评估机制。NAP-ICTL属于形成性绩效评估的范畴,以关注学生的素养提升为目标。而在问责制支配下的评估模式则会摧毁评估和教育监测的作用,导致评估手段的异化,难以真正挖掘教育评估中的现实问题。为此,我国ICT素养评估机制应当坚持以人为本,注重激发学生使用数字工具的主观能动性,构建临境的数字评估环境,从而削弱学生的被评价感。
数字技术的狂飙突进正在重塑着教育的底层逻辑。澳大利亚NAP-ICTL作为全球首个国家层面的中小学生ICT素养评估体系,其演进背景与实践特征折射出数字时代教育评价的深层变革。NAP-ICTL在技术迭代与社会需求的双重驱动下,正在逐步突破传统测评的“技术工具论”框架转向构建更具生态性的评估范式。这种转型不仅为全球数字素养评估提供了方法论参考,更揭示了数字公民培养的核心矛盾与突破路径。NAP-ICTL的运行逻辑表明,真正的数字公民培养不是技术能力的线性叠加,而是数字生存智慧的系统构建。当一个国家的ICT素养评估体系能够同时回答“如何操作”与“为何操作”的双重命题时,才能培育出既具备技术驾驭力,又拥有数字人文关怀的新时代公民。这种评估范式的转型,也是对教育本质的回归——在数字时代守护人的主体价值。
① 资料来源于“2005年到2022年6次NAP-ICTL测评的官方技术报告”。 ② 资料来源于“张永军.数字经济背景下澳大利亚教育信息化发展举措[J].中国教育信息化,2023(10):46-57;2005年到2022年6次NAP-ICTL测评公开报告的数据”。
[1]刘骥,钱禹辰,郭桂真,等.2024年国际教育数智化转型的十大趋势[J].中国教育信息化,2025,31(3):12-30. [2]侯浩翔,刘志,罗枭.基于第四代评价理论的“双减”政策评估:面向教师群体的调查研究[J].教育发展研究,2022(22):20-29. [3]Australian Government. National innovation & science agenda[EB/OL]. (2015-12-04)[2024-11-21]. https://www.industry.gov.au/sites/default/files/July%202018/document/pdf/national-innovation-and-science-agenda-report.pdf. [4]Grock Academy. Unpack the curriculum[EB/OL]. [2024-11-21]. https://grokacademy.org/a/curriculum/. [5]周文叶.超越纸笔测试:表现性评价的应用[J].当代教育科学,2011(20):12-16. [6]PRENSKY M. Digital natives, digital immigrants[J]. On the Horizon, 2001,9(5):1-6. [7]GORDON F. Kids are digital natives. They have ideas to help protect children from being harmed online[EB/OL]. (2024-09-10)[2024-12-04]. https://theconversation.com/kids-are-digital-natives-they-have-ideas-to-help-protect-children-from-being-harmed-online-237869. [8]WILSON C K, THOMAS J, BARRAKET J. Measuring digital inequality in Australia: the Australian digital inclusion index[J]. Journal of Telecommunications and the Digital Economy, 2019(2):102-120. [9]THOMAS J, MCCOSKER A, PARKINSON S, et al. Measuring Australia’s digital divide: Australian digital inclusion index 2023[R]. Melbourne: ARC Centre of Excellence for Automated Decision-Making and Society, RMIT University, Swinburne University of Technology, and Telstra, 2023. [10]ACARA. ACARA’s reference and advisory groups[EB/OL]. [2024-12-10]. https://www.acara.edu.au/about-us/our-governance/reference-and-advisory-groups. [11][18][22]埃贡·G·古贝, 伊冯娜·S·林肯.第四代评估[M].秦霖,蒋燕玲,等译,北京:中国人民大学出版社,2008:132-167. [12]帕克·帕尔默.教学勇气——漫步教师心灵[M].吴国珍,余巍,等译,上海:华东师范大学出版社,2014:5. [13][15][23][24]ACARA. National assessment program: ICT literacy 2022 public report[R]. Sydney: ACARA, 2022. [14][16][17][20][28]ACARA. National assessment program-ICT literacy 2025 years 6 and 10 assessment framework[R]. Sydney: ACARA, 2024. [19]GUBA E G, LINCOLN Y S. Fourth generation evaluation[M]. London: Sage Publications, 1989:198. [21][25]ACARA. National assessment program: ICT literacy 2022 technical report[R]. Sydney: ACARA, 2022. [26]SENDECKYJ J. The influences, purpose and implications of the national assessment program for information and communication technologies (NAP-ICT) to education in Australia[J]. Synergy, 2015(2):1-11. [27]Ausrralian Curriculum. Digital literacy in the new Australian curriculum[EB/OL]. [2024-12-15]. https://v9.australiancurriculum.edu.au/resources/stories/digital-literacy-in-the-new-australian-curriculum. [29]Ausrralian Curriculum. Digital literacy[EB/OL]. [2024-08-05]. https://v9.australiancurriculum.edu.au/f-10-curriculum/general-capabilities/digital-literacy?element=3&sub-element=2. [30]胡奇.国际组织教育数字化转型政策的价值取向研究[J].中国教育信息化,2024,30(11):55-64. [31]洪秀敏,王靖渊,朱文婷.第四代评价理论视域下国际托育机构质量评价的价值意蕴、路径选择及启示[J].教育发展研究,2022(2):28-35,46. [32]张忠华.大数据驱动教育数字化转型:关键应用与实践路径[J].中国教育信息化,2023,29(10):17-27.
Contexts, Features, and Implications of the National Assessment Program-Information and Communication Technology Literacy in Australia
Jinpeng NIU1, Jiangtao YU2, Ying LIU3(1.Faculty of Education, Southwest University, Chongqing 400715;2.Graduate School of Education, Dalian University of Technology, Dalian 116024, Liaoning;3.Faculty of Education, The Chinese University of Hong Kong, Hong Kong 999077)

